HOME   LIST
‹–   –›

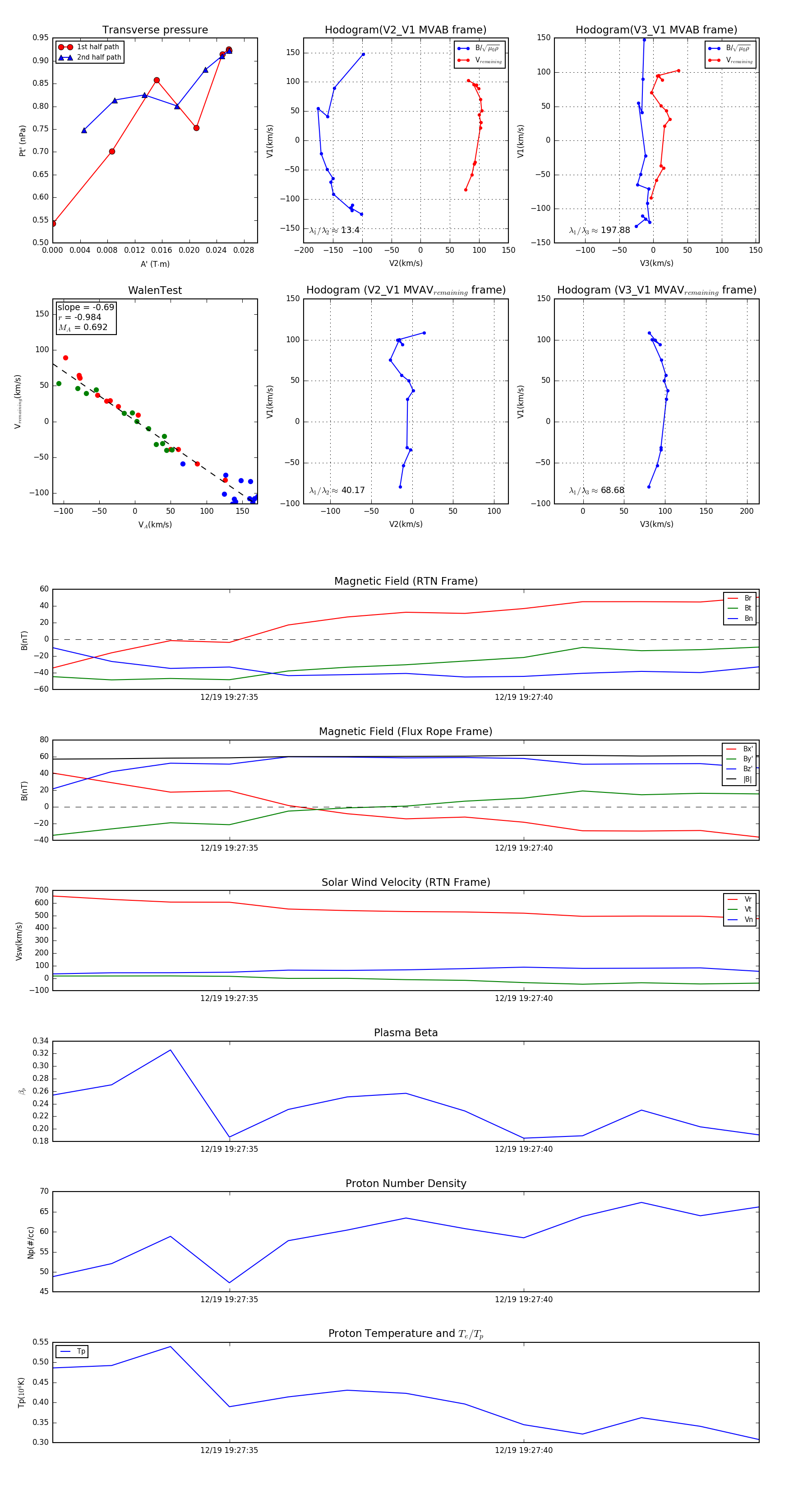
Flux Rope in 2024

Flux Rope Event 2024-12-19 19:27:32 ~ 2024-12-19 19:27:44 (13 seconds)


plot