HOME   LIST
‹–   –›

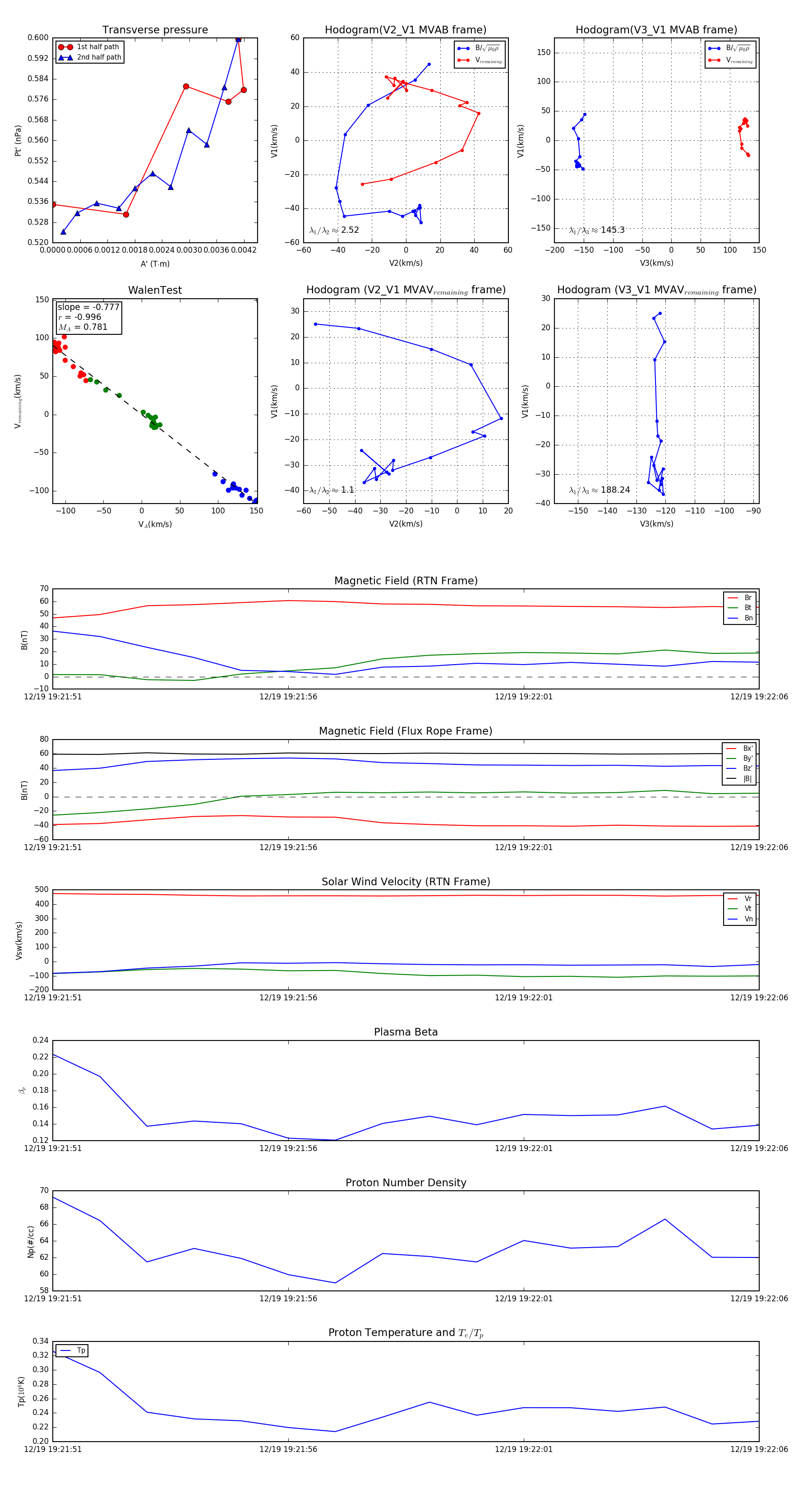
Flux Rope in 2024

Flux Rope Event 2024-12-19 19:21:51 ~ 2024-12-19 19:22:06 (16 seconds)


plot