HOME   LIST
‹–   –›

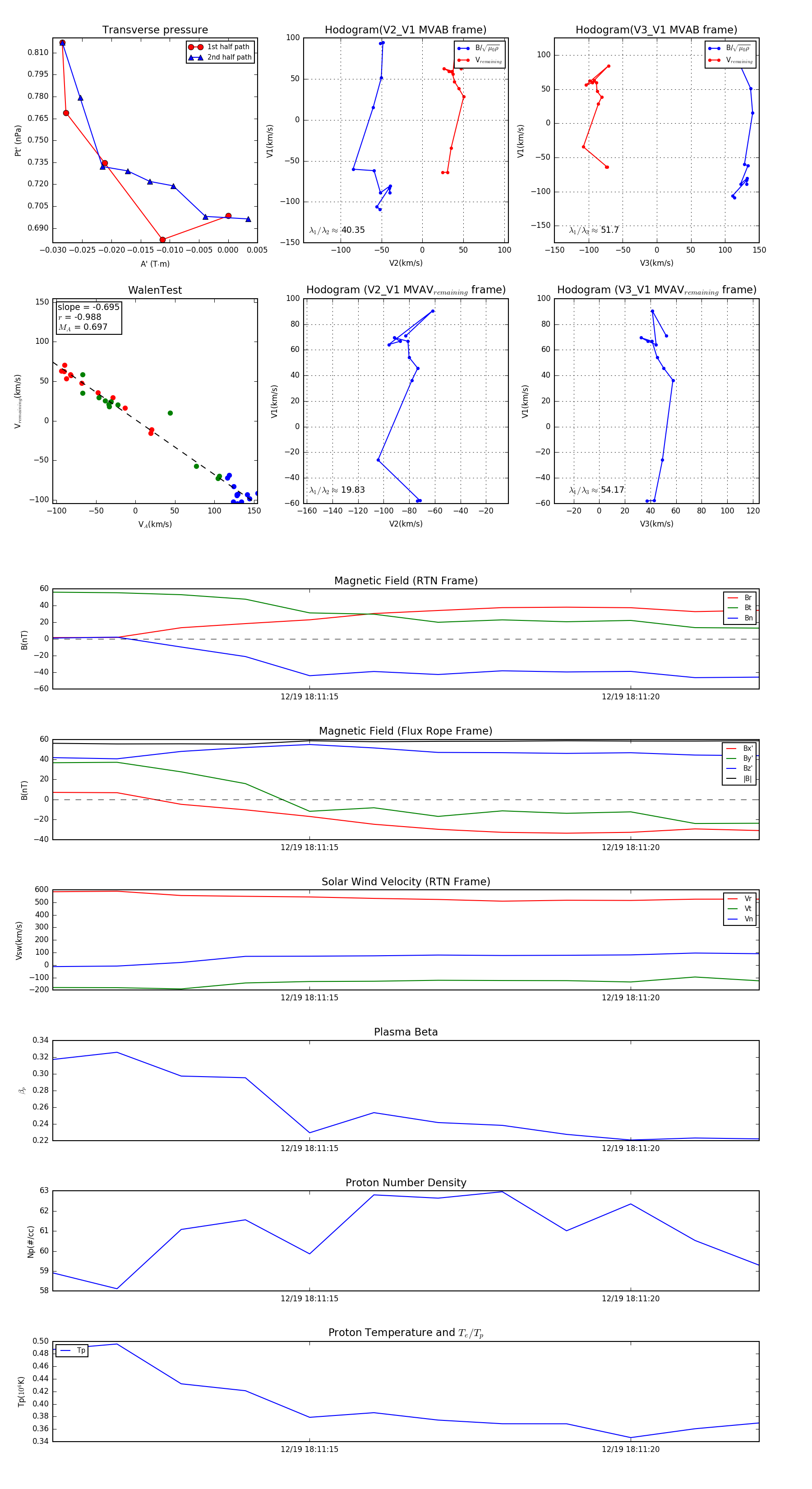
Flux Rope in 2024

Flux Rope Event 2024-12-19 18:11:11 ~ 2024-12-19 18:11:22 (12 seconds)


plot