HOME   LIST
‹–   –›

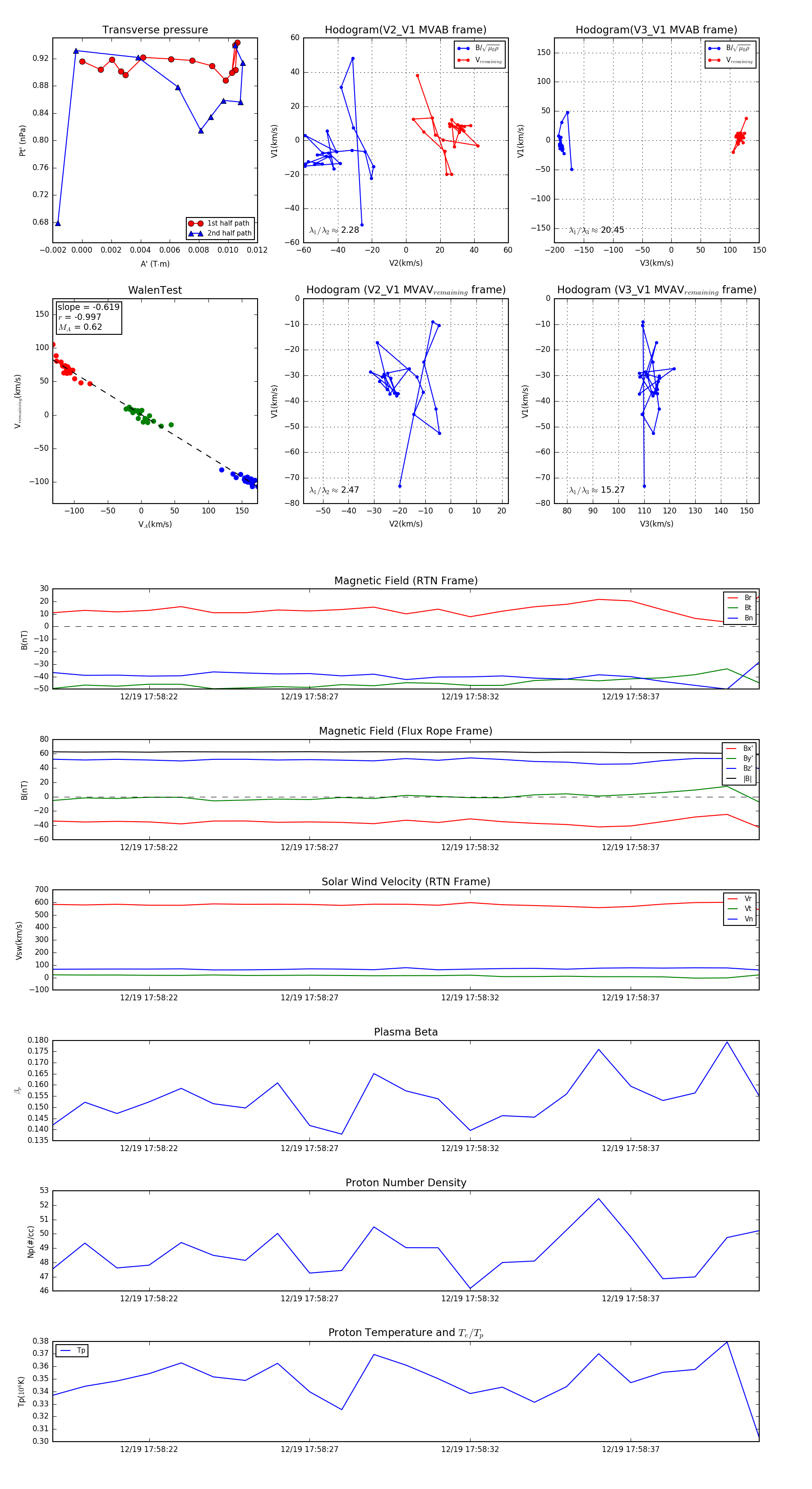
Flux Rope in 2024

Flux Rope Event 2024-12-19 17:58:19 ~ 2024-12-19 17:58:41 (23 seconds)


plot