HOME   LIST
‹–   –›

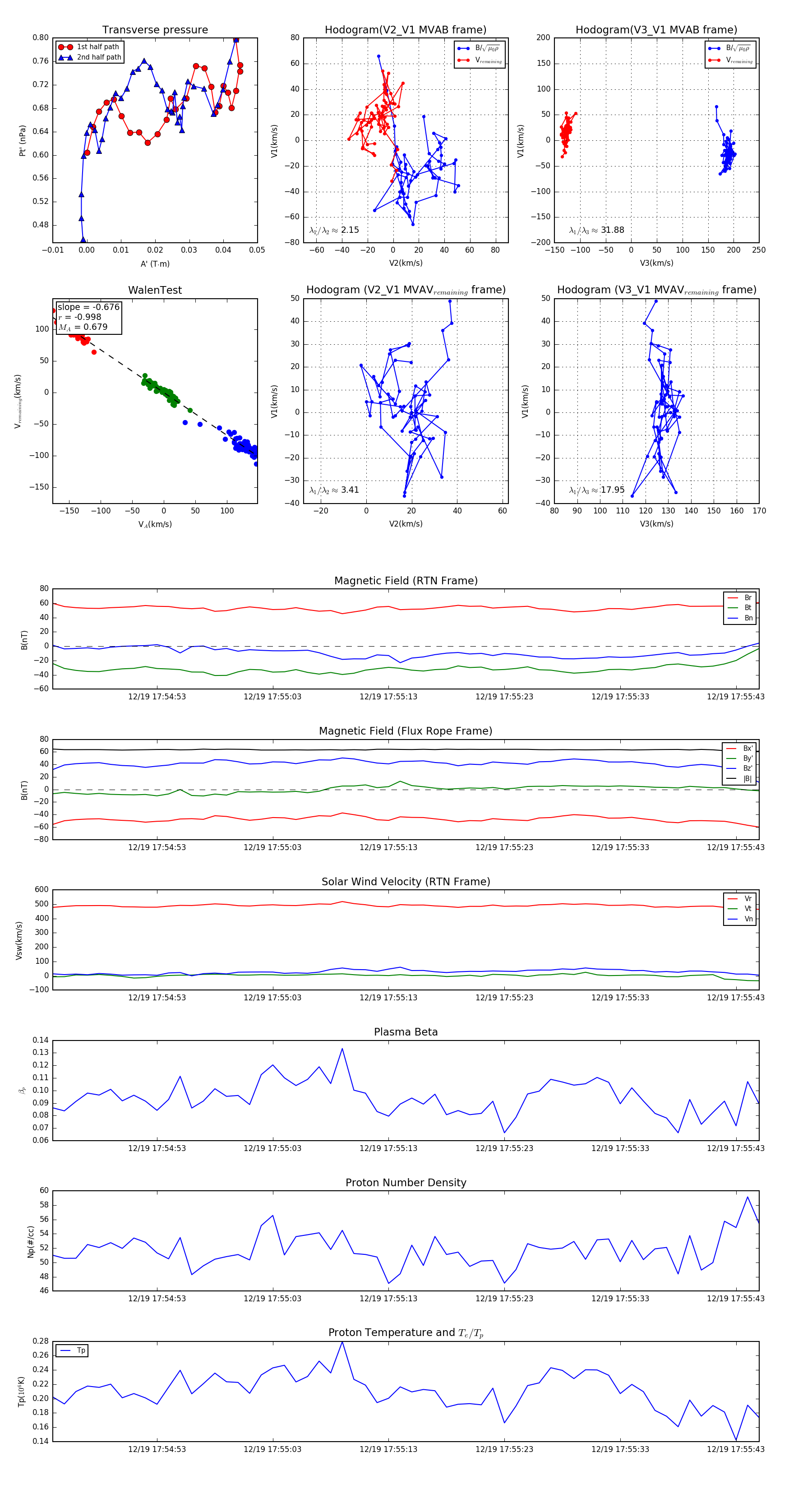
Flux Rope in 2024

Flux Rope Event 2024-12-19 17:54:44 ~ 2024-12-19 17:55:45 (62 seconds)


plot