HOME   LIST
‹–   –›

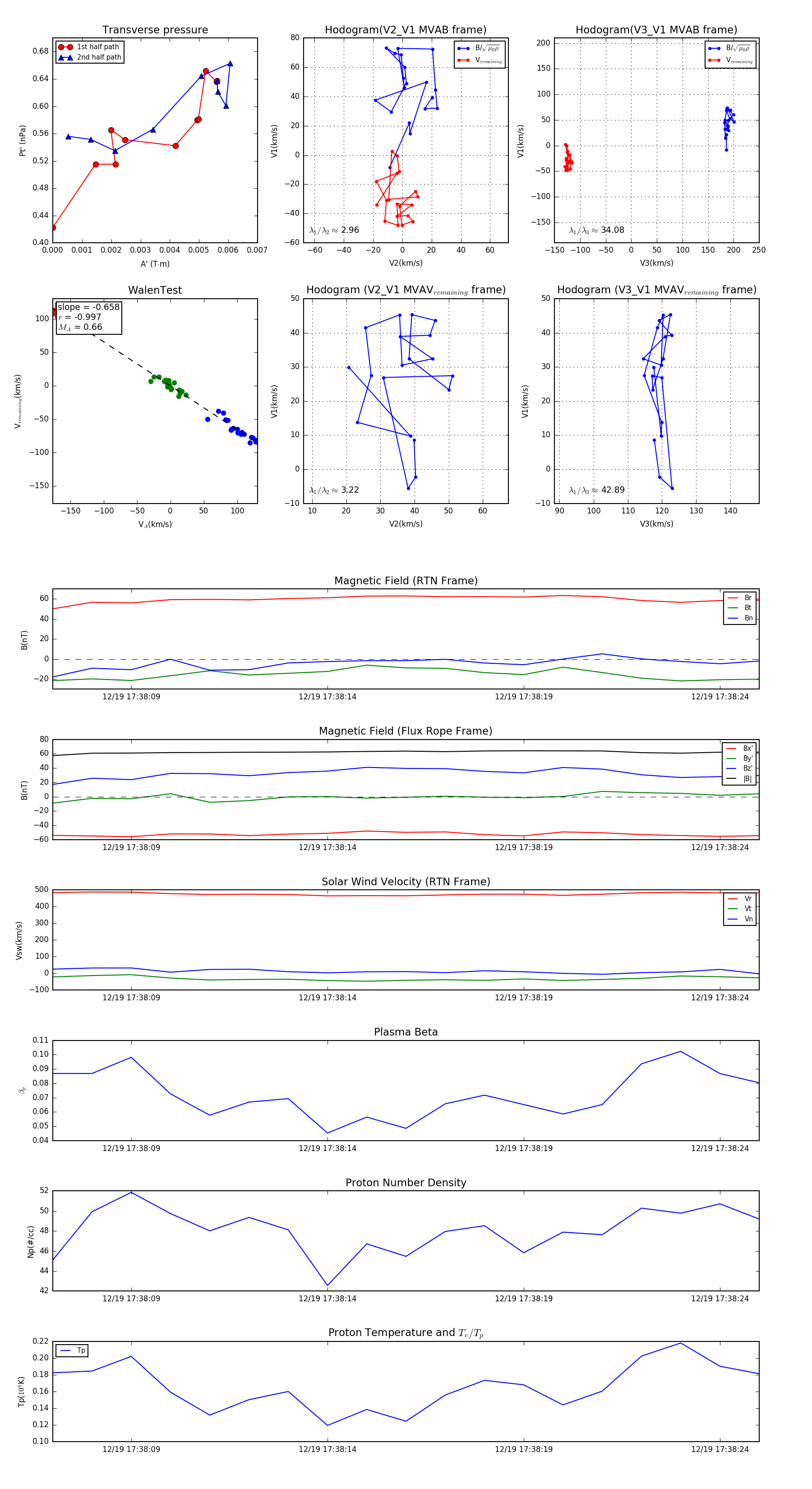
Flux Rope in 2024

Flux Rope Event 2024-12-19 17:38:07 ~ 2024-12-19 17:38:25 (19 seconds)


plot