HOME   LIST
‹–   –›

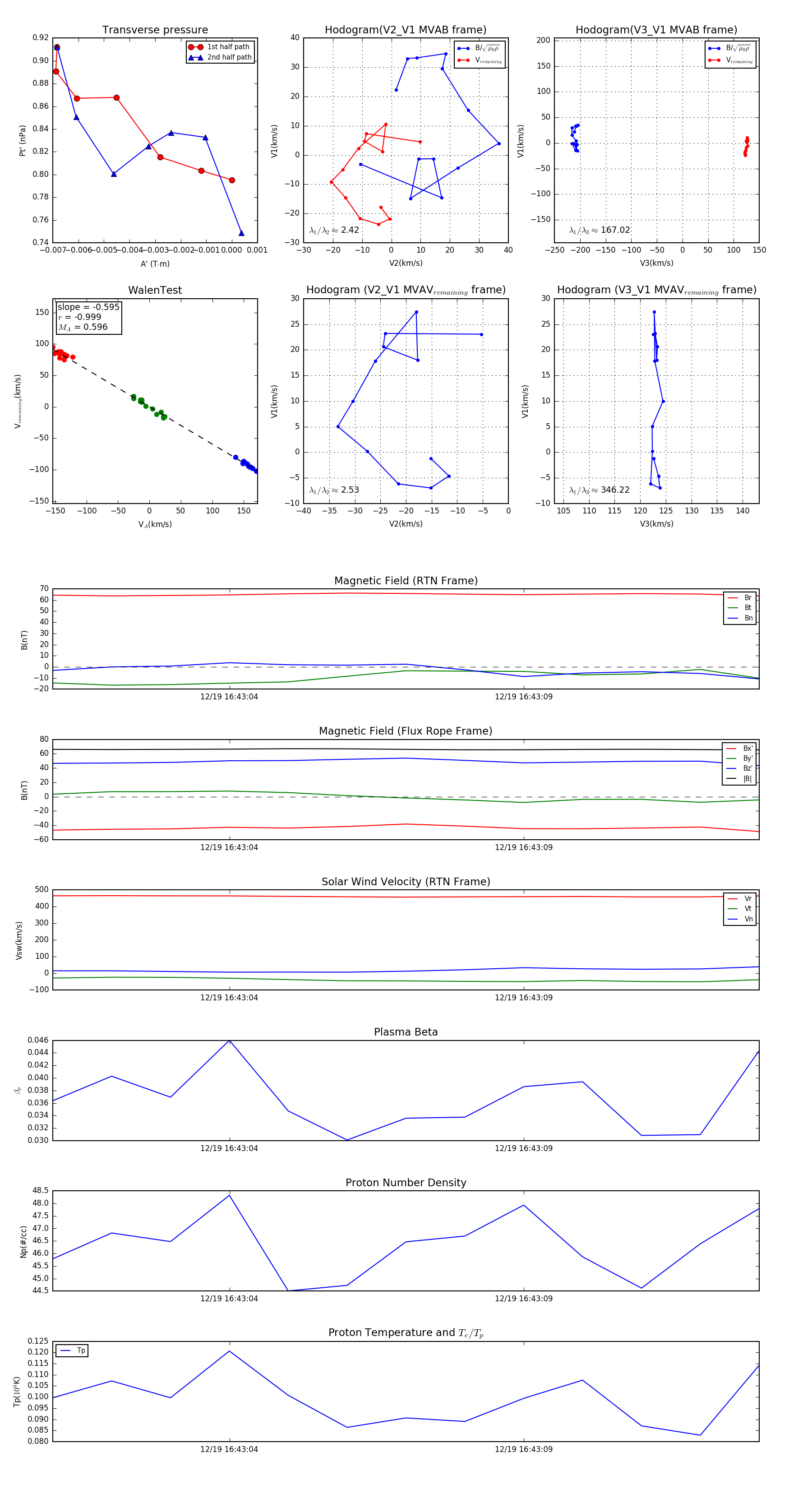
Flux Rope in 2024

Flux Rope Event 2024-12-19 16:43:01 ~ 2024-12-19 16:43:13 (13 seconds)


plot