HOME   LIST
‹–   –›

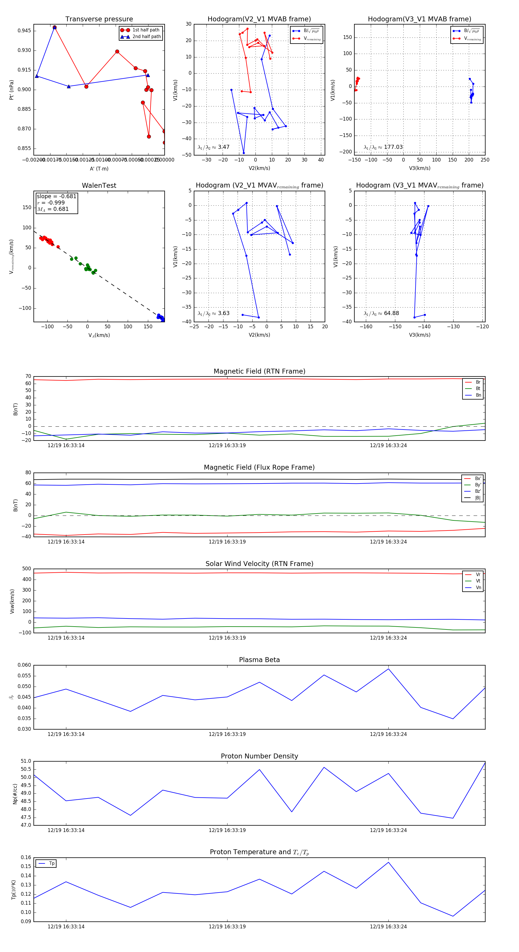
Flux Rope in 2024

Flux Rope Event 2024-12-19 16:33:13 ~ 2024-12-19 16:33:27 (15 seconds)


plot