HOME   LIST
‹–   –›

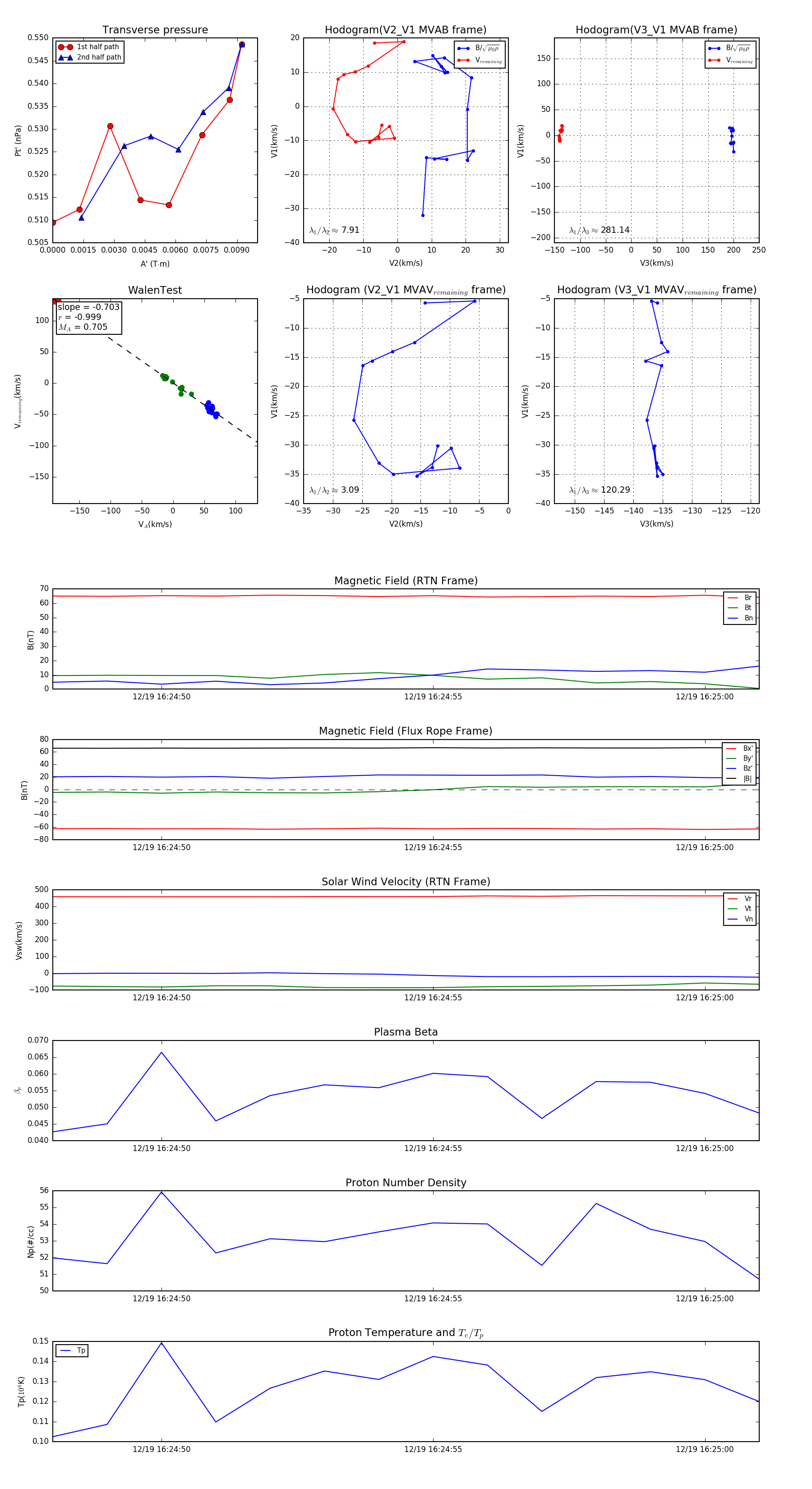
Flux Rope in 2024

Flux Rope Event 2024-12-19 16:24:48 ~ 2024-12-19 16:25:01 (14 seconds)


plot