HOME   LIST
‹–   –›

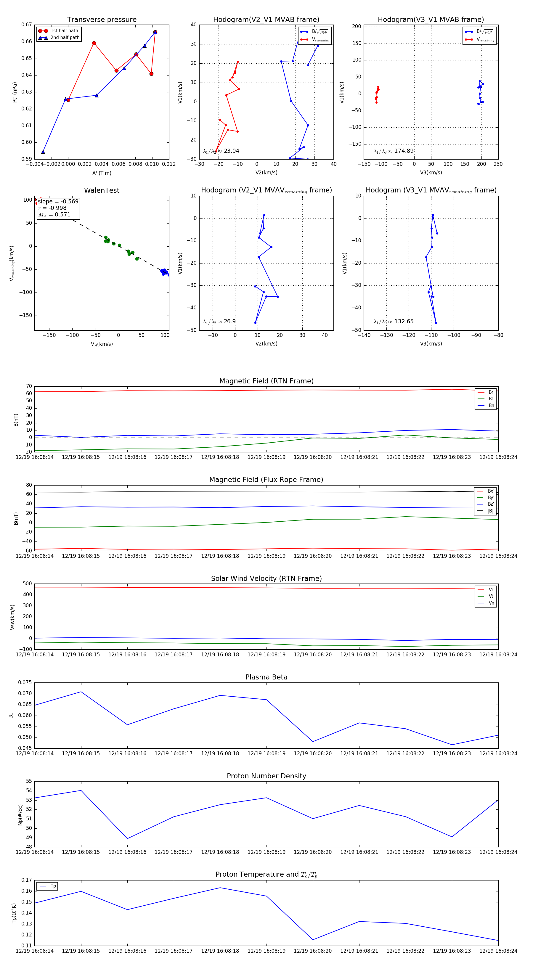
Flux Rope in 2024

Flux Rope Event 2024-12-19 16:08:14 ~ 2024-12-19 16:08:24 (11 seconds)


plot