HOME   LIST
‹–   –›

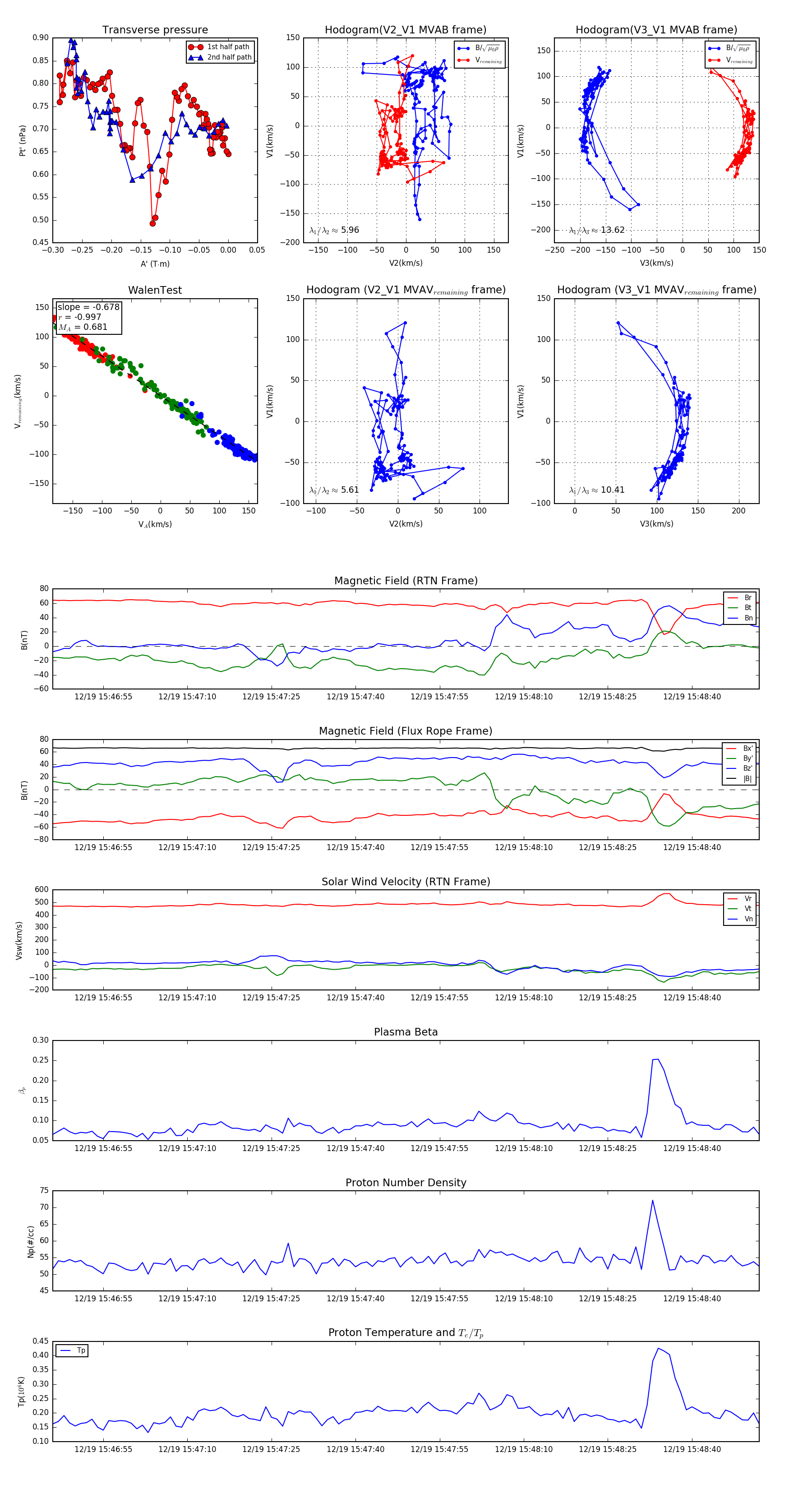
Flux Rope in 2024

Flux Rope Event 2024-12-19 15:46:46 ~ 2024-12-19 15:48:52 (127 seconds)


plot