HOME   LIST
‹–   –›

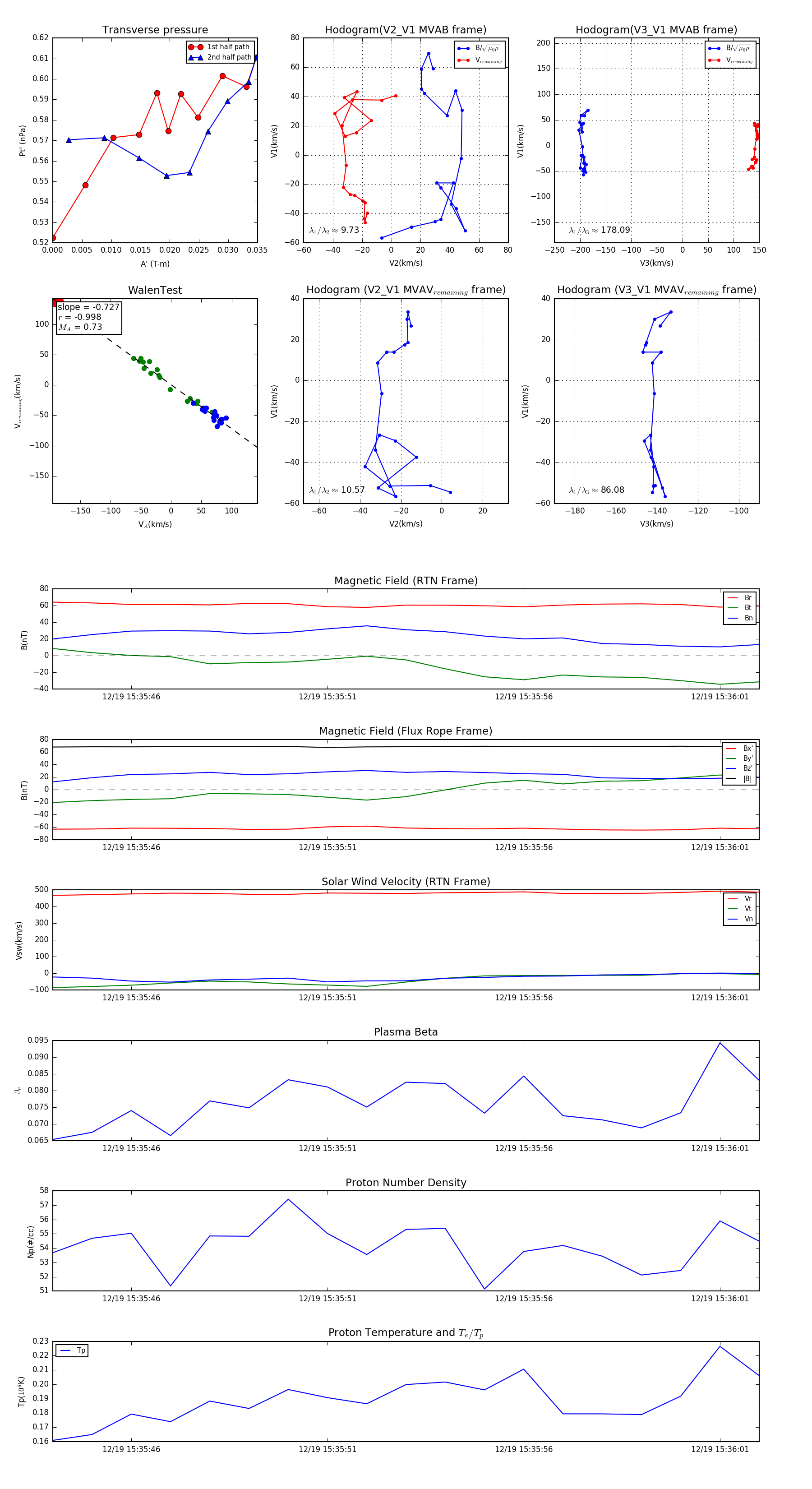
Flux Rope in 2024

Flux Rope Event 2024-12-19 15:35:44 ~ 2024-12-19 15:36:02 (19 seconds)


plot