HOME   LIST
‹–   –›

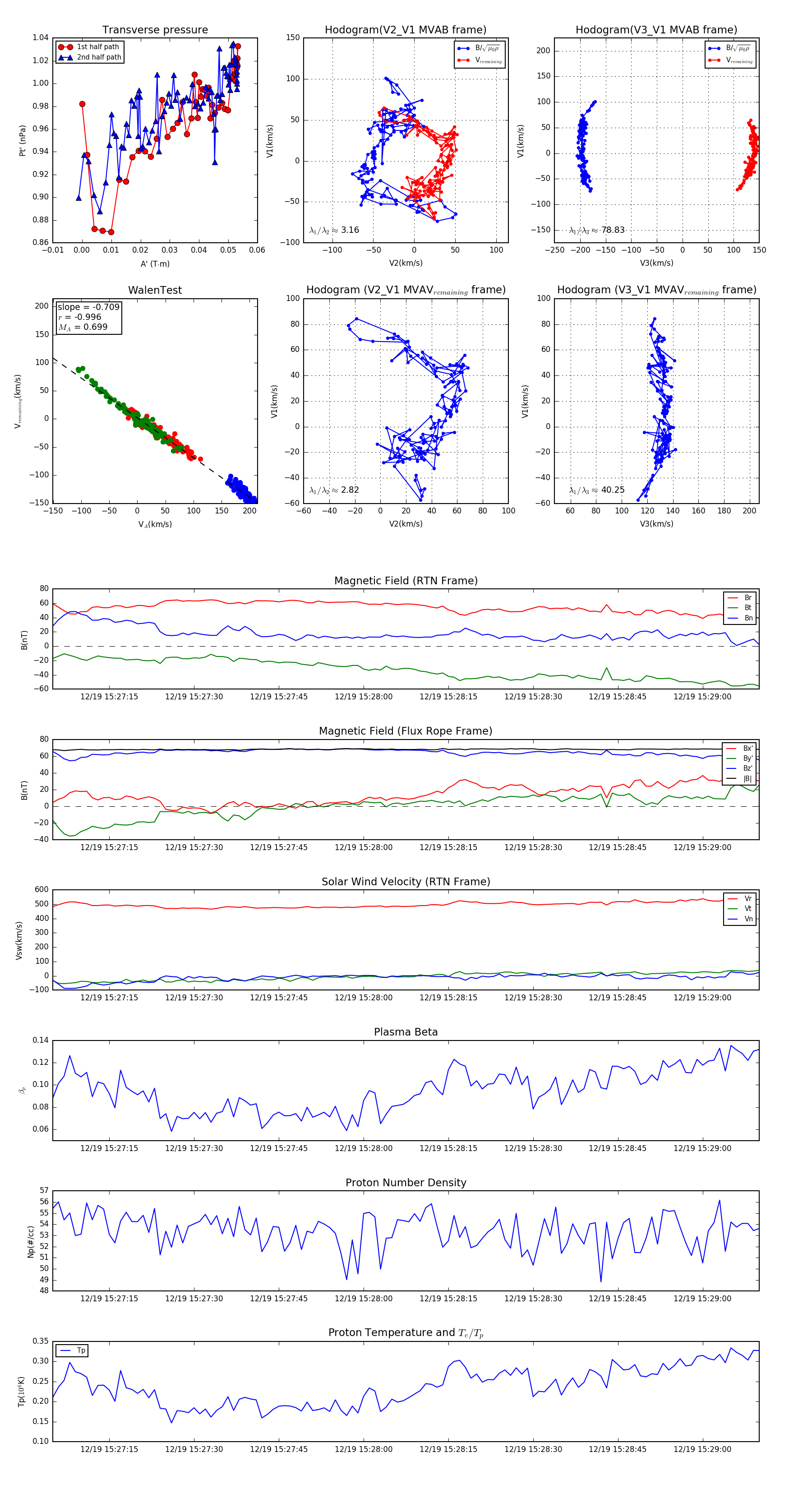
Flux Rope in 2024

Flux Rope Event 2024-12-19 15:27:05 ~ 2024-12-19 15:29:10 (126 seconds)


plot