HOME   LIST
‹–   –›

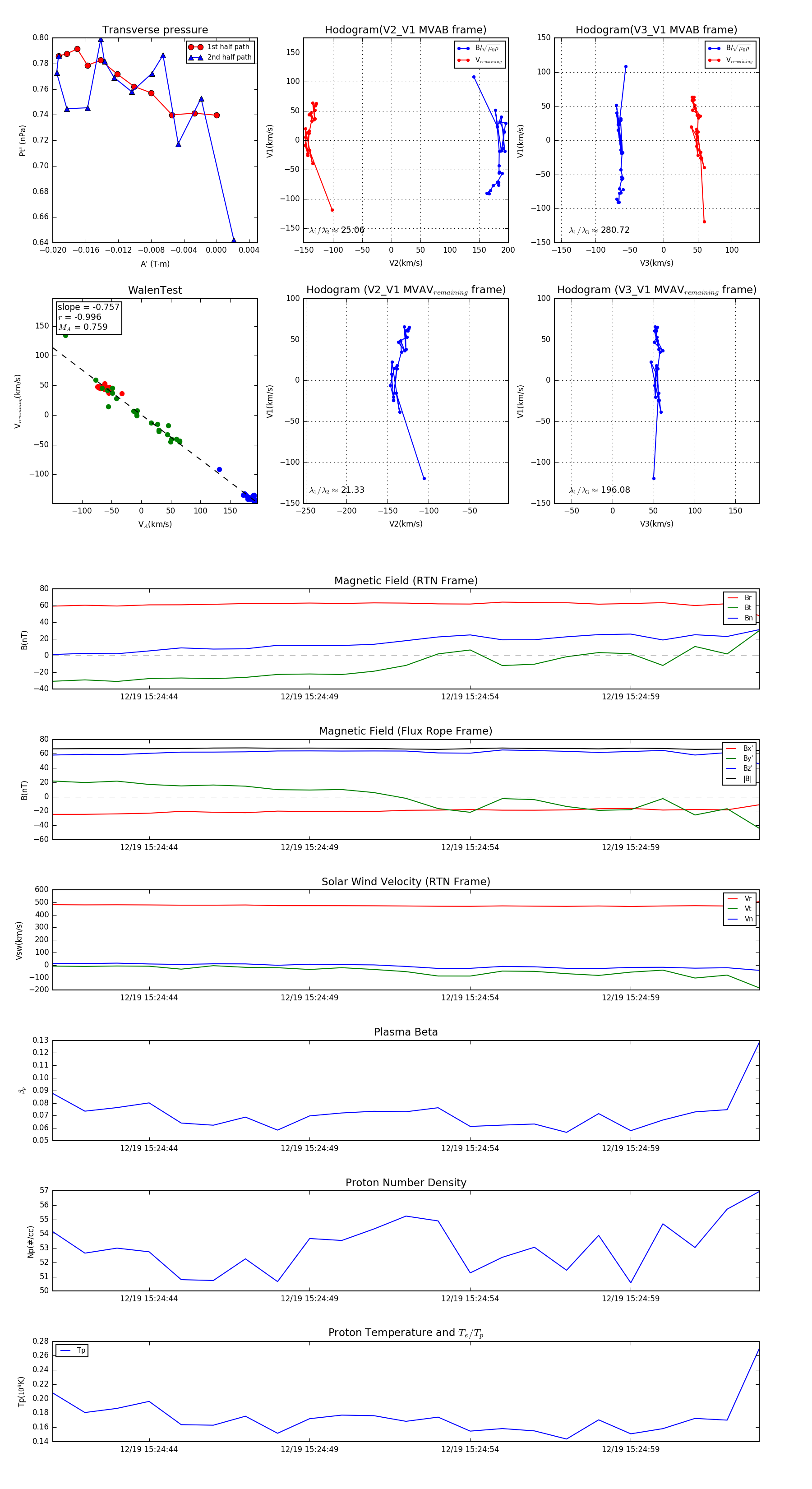
Flux Rope in 2024

Flux Rope Event 2024-12-19 15:24:41 ~ 2024-12-19 15:25:03 (23 seconds)


plot