HOME   LIST
‹–   –›

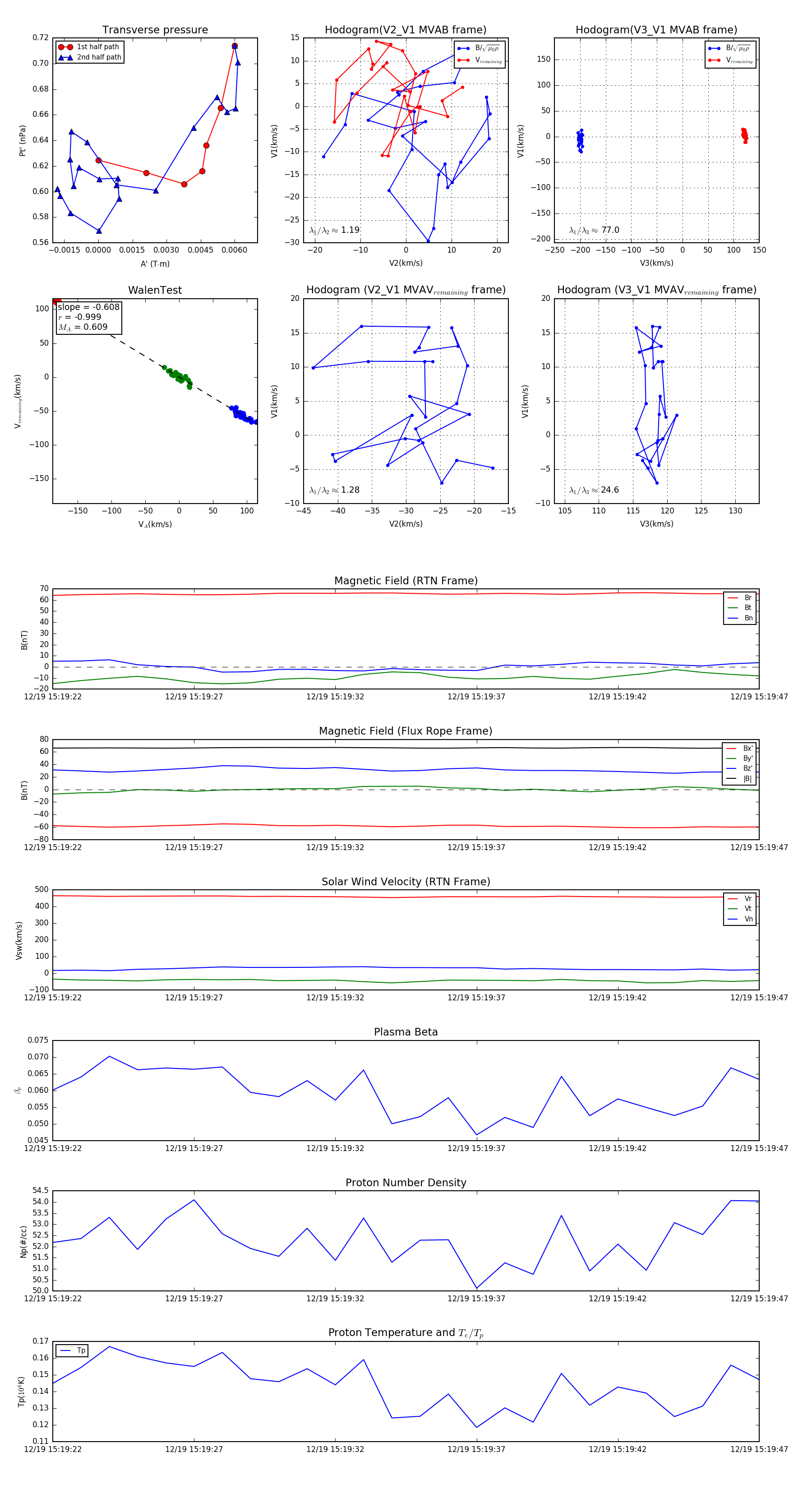
Flux Rope in 2024

Flux Rope Event 2024-12-19 15:19:22 ~ 2024-12-19 15:19:47 (26 seconds)


plot