HOME   LIST
‹–   –›

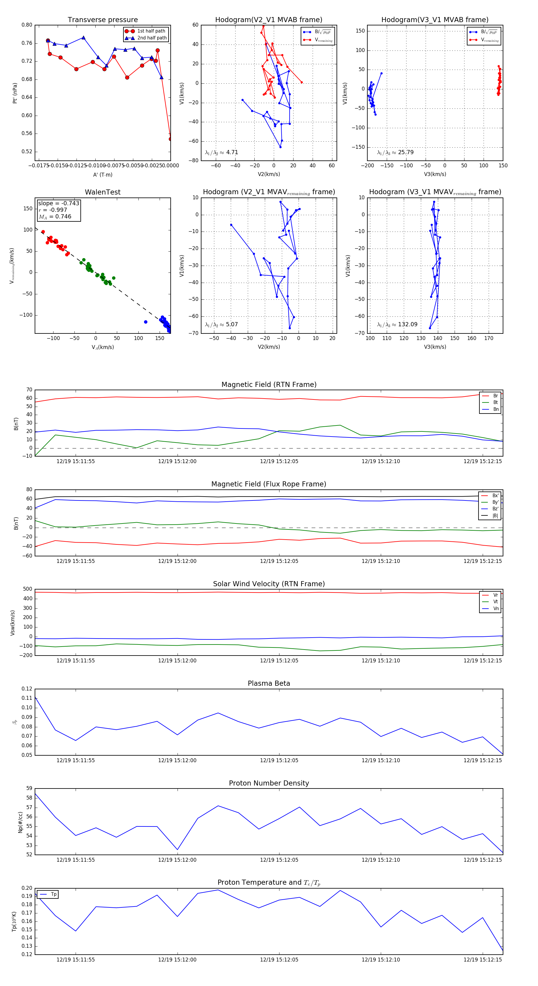
Flux Rope in 2024

Flux Rope Event 2024-12-19 15:11:53 ~ 2024-12-19 15:12:16 (24 seconds)


plot