HOME   LIST
‹–   –›

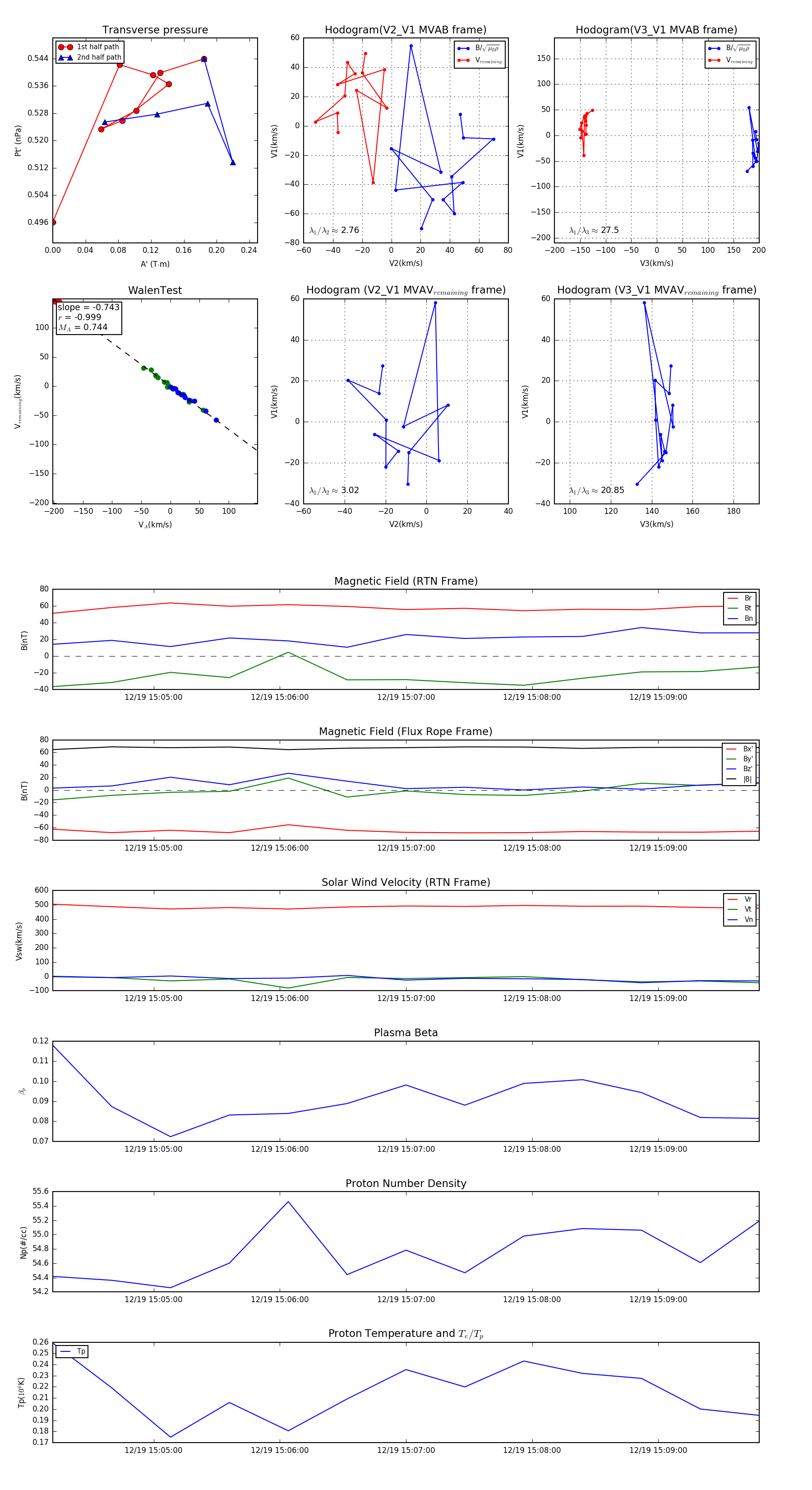
Flux Rope in 2024

Flux Rope Event 2024-12-19 15:04:12 ~ 2024-12-19 15:09:48 (337 seconds)


plot