HOME   LIST
‹–   –›

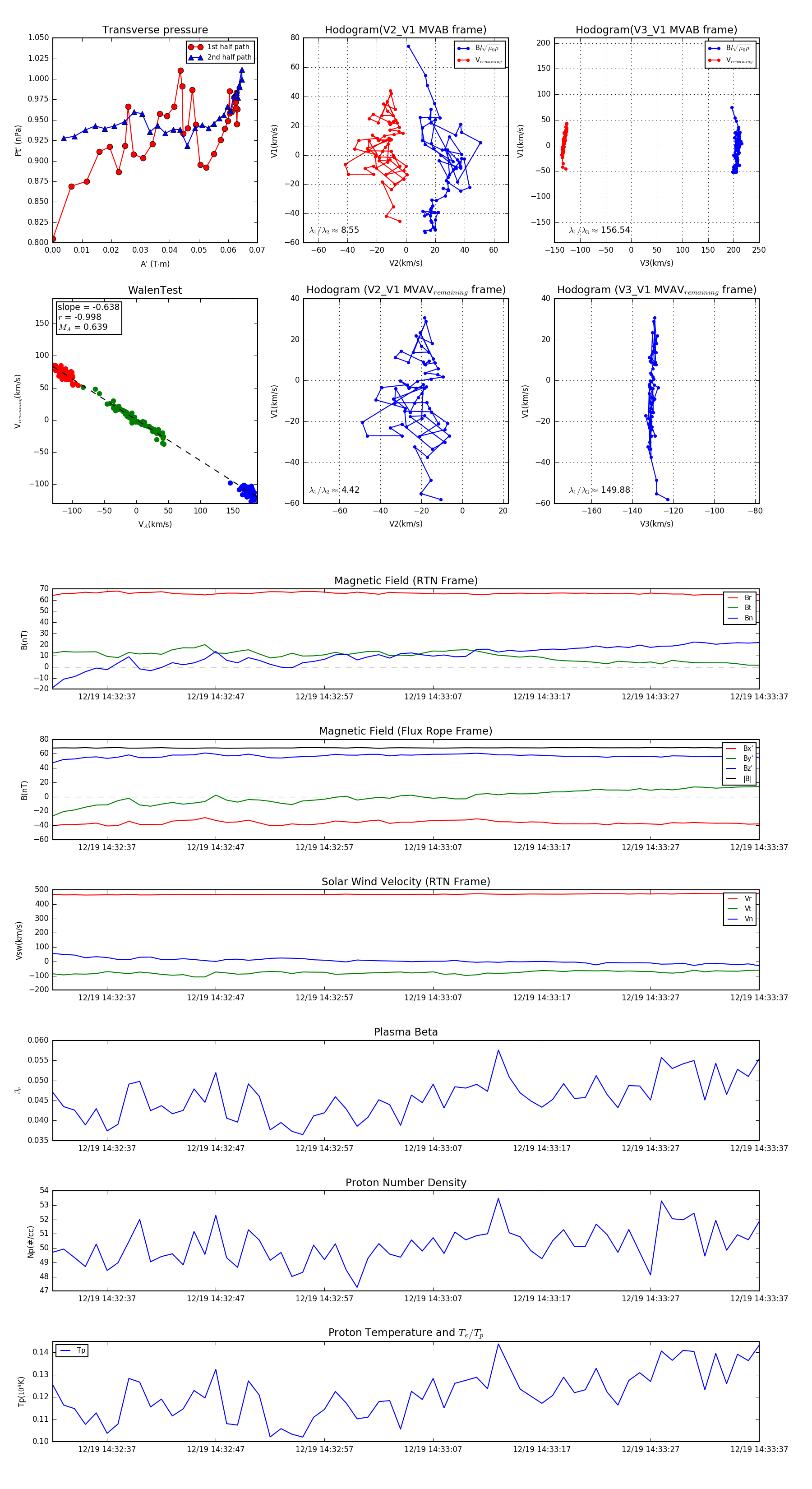
Flux Rope in 2024

Flux Rope Event 2024-12-19 14:32:32 ~ 2024-12-19 14:33:37 (66 seconds)


plot