HOME   LIST
‹–   –›

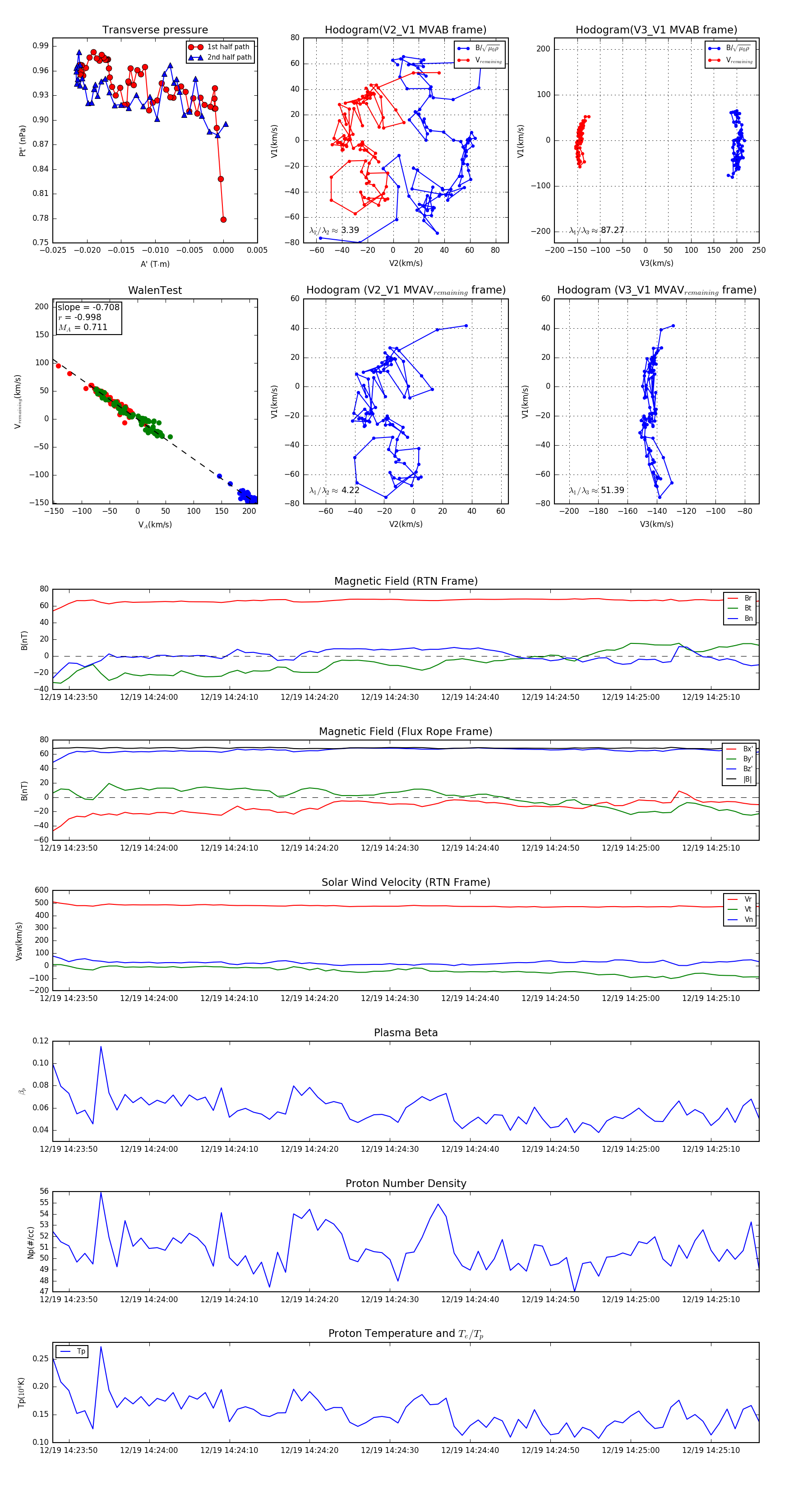
Flux Rope in 2024

Flux Rope Event 2024-12-19 14:23:48 ~ 2024-12-19 14:25:16 (89 seconds)


plot