HOME   LIST
‹–   –›

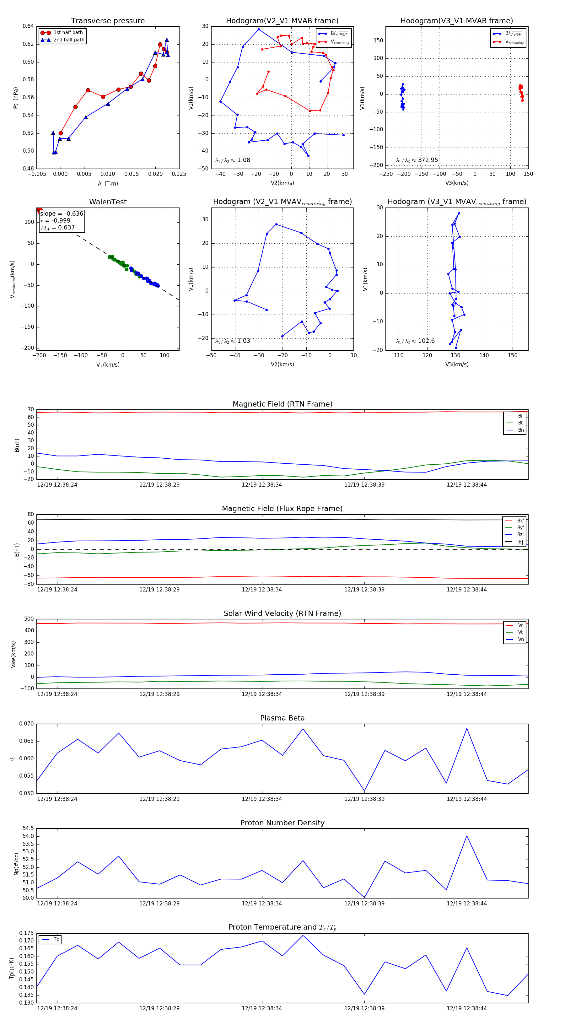
Flux Rope in 2024

Flux Rope Event 2024-12-19 12:38:23 ~ 2024-12-19 12:38:47 (25 seconds)


plot