HOME   LIST
‹–   –›

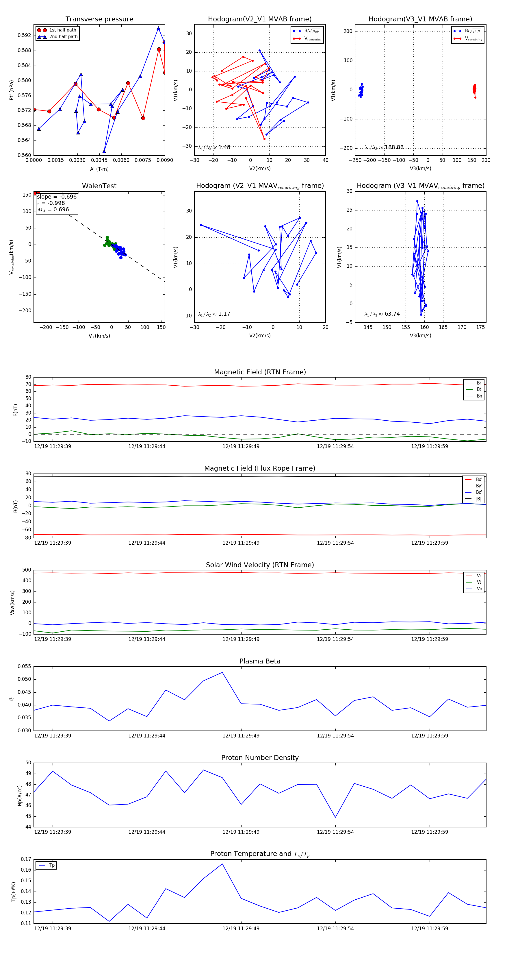
Flux Rope in 2024

Flux Rope Event 2024-12-19 11:29:38 ~ 2024-12-19 11:30:02 (25 seconds)


plot