HOME   LIST
‹–   –›

Flux Rope in 2024

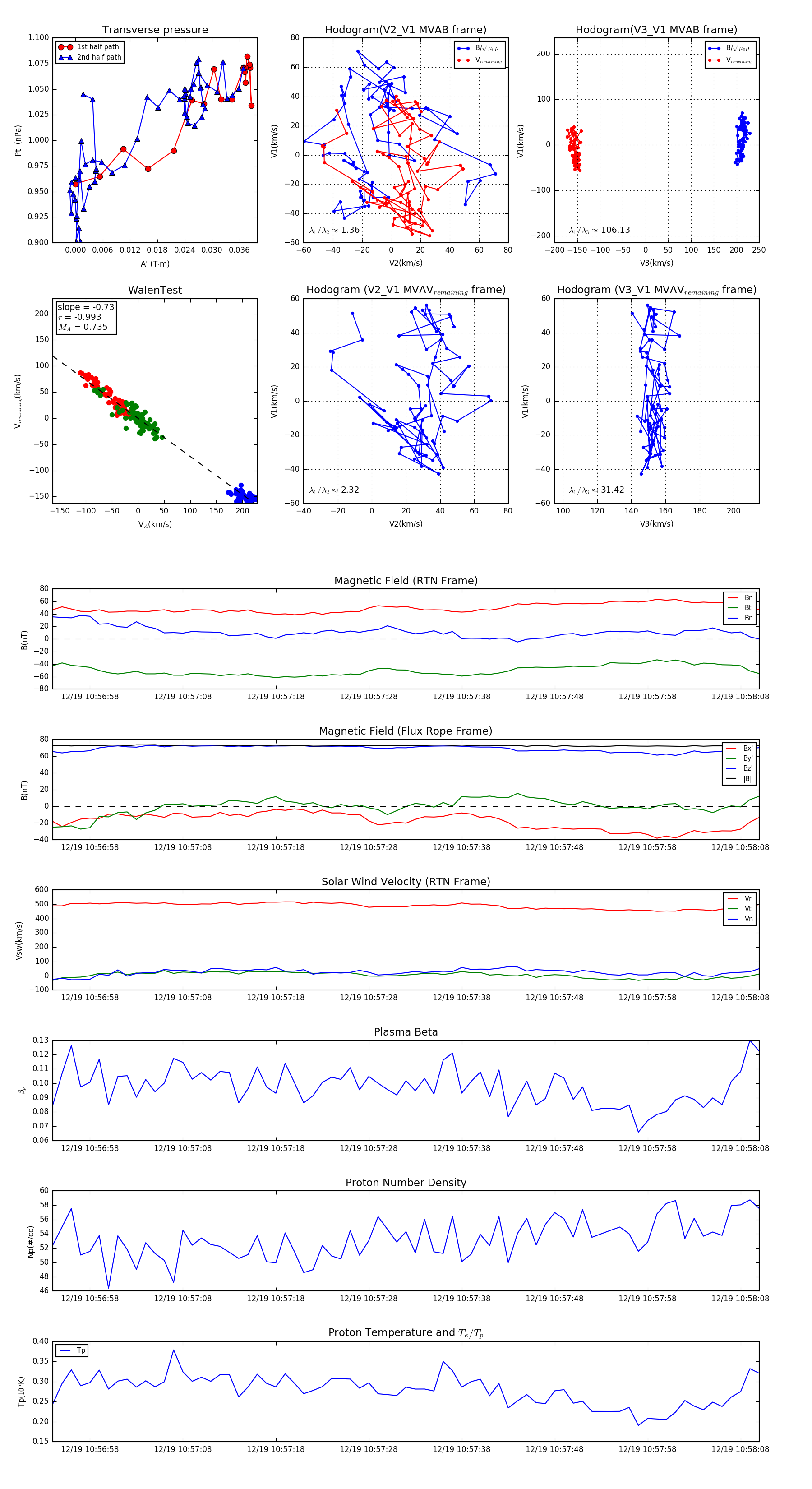
Flux Rope Event 2024-12-19 10:56:54 ~ 2024-12-19 10:58:10 (77 seconds)


plot