HOME   LIST
‹–   –›

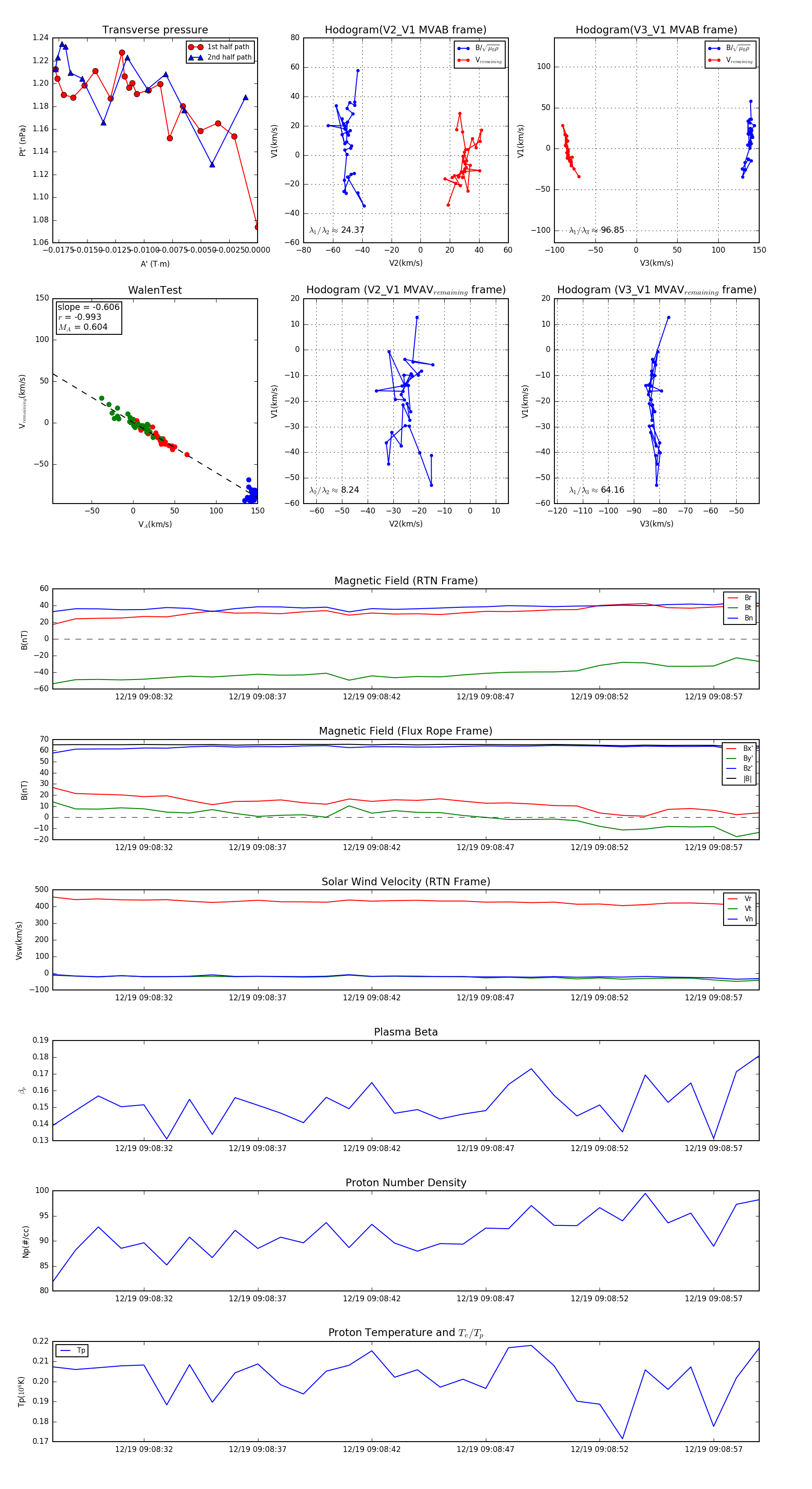
Flux Rope in 2024

Flux Rope Event 2024-12-19 09:08:28 ~ 2024-12-19 09:08:59 (32 seconds)


plot