HOME   LIST
‹–   –›

Flux Rope in 2024

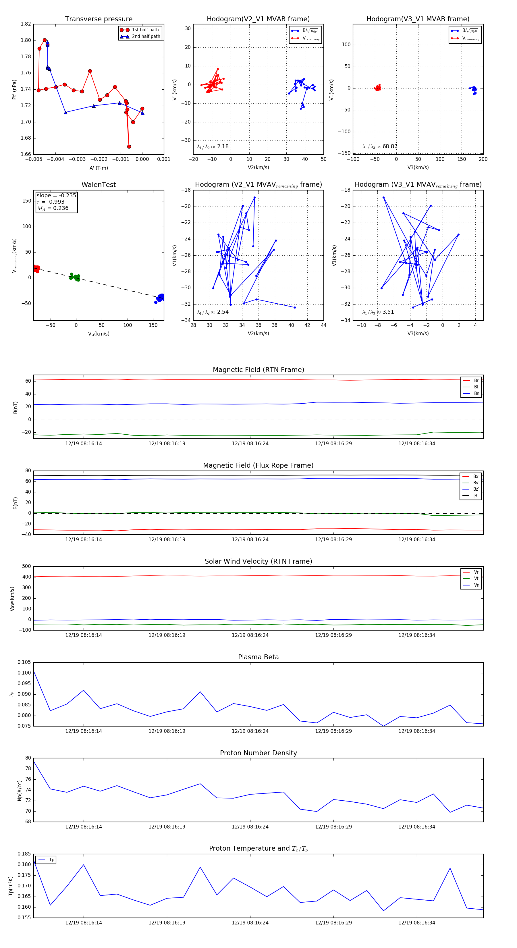
Flux Rope Event 2024-12-19 08:16:11 ~ 2024-12-19 08:16:38 (28 seconds)


plot