HOME   LIST
‹–   –›

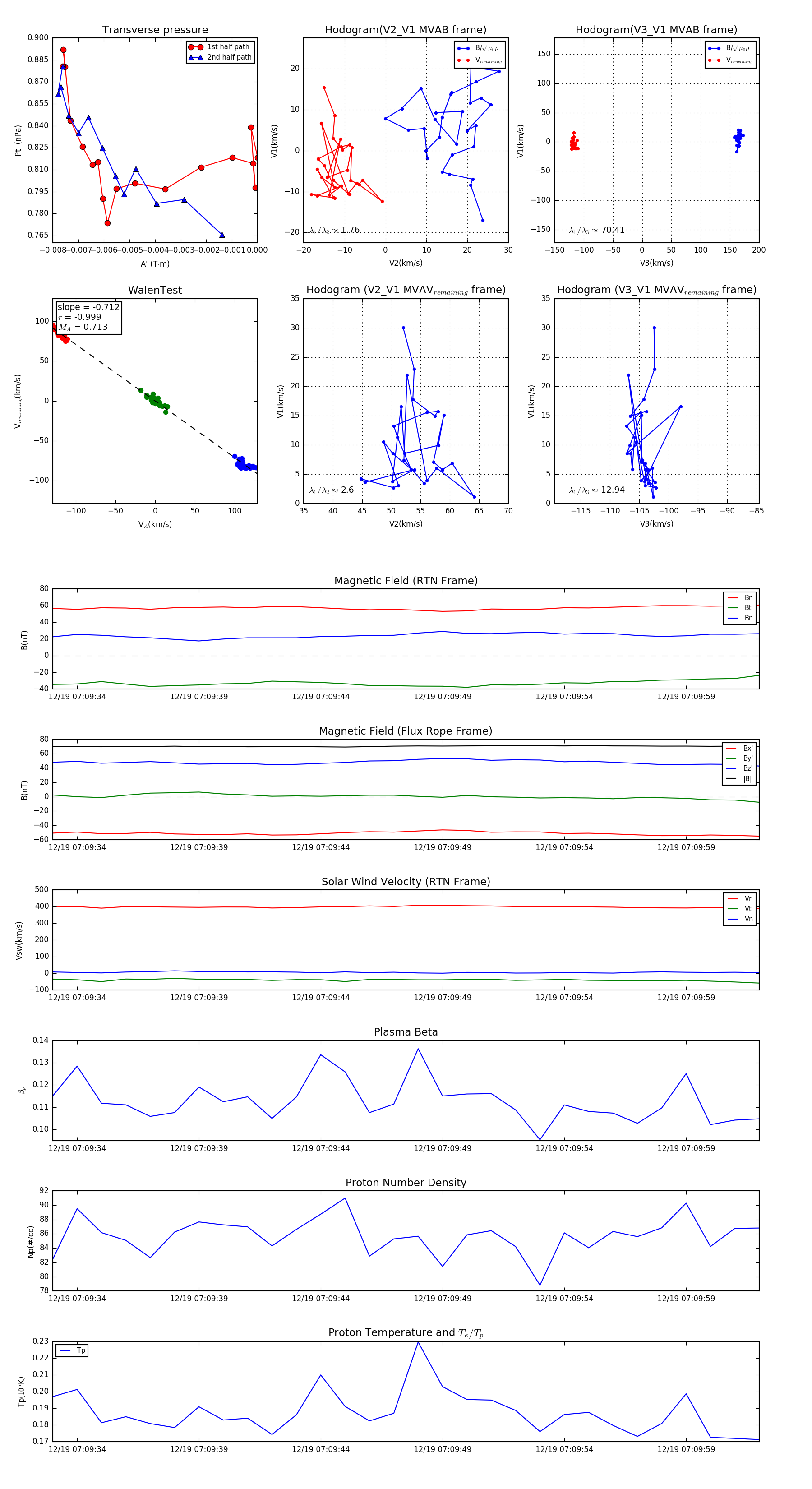
Flux Rope in 2024

Flux Rope Event 2024-12-19 07:09:33 ~ 2024-12-19 07:10:02 (30 seconds)


plot