HOME   LIST
‹–   –›

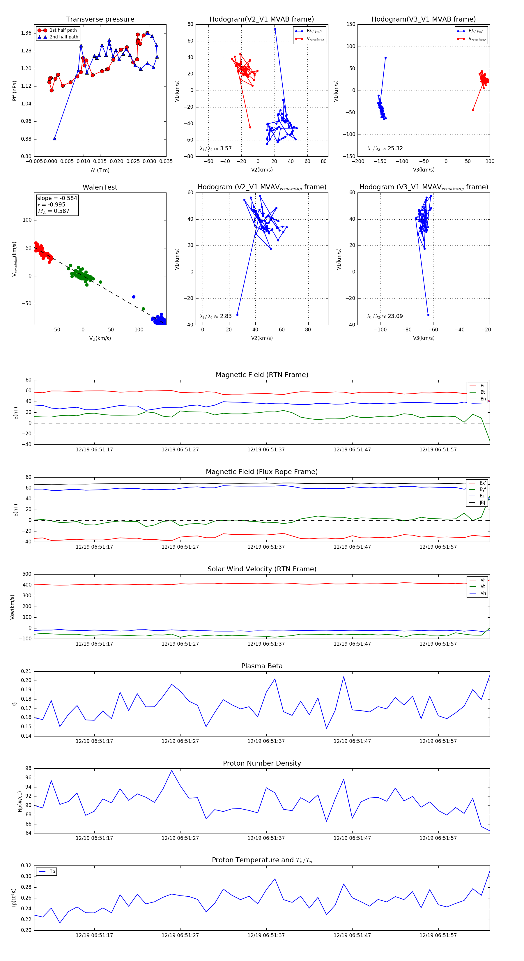
Flux Rope in 2024

Flux Rope Event 2024-12-19 06:51:10 ~ 2024-12-19 06:52:03 (54 seconds)


plot