HOME   LIST
‹–   –›

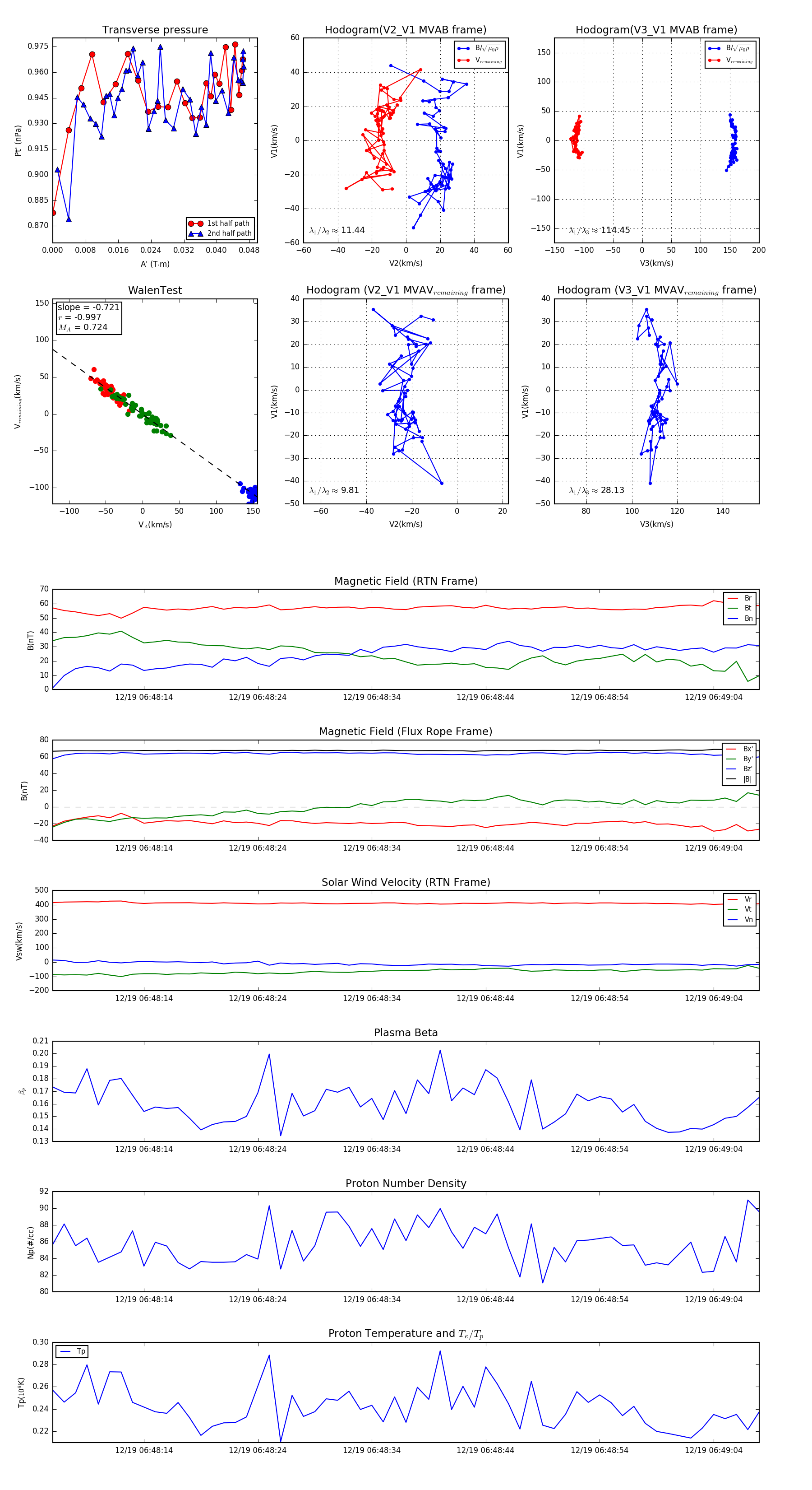
Flux Rope in 2024

Flux Rope Event 2024-12-19 06:48:06 ~ 2024-12-19 06:49:08 (63 seconds)


plot