HOME   LIST
‹–   –›

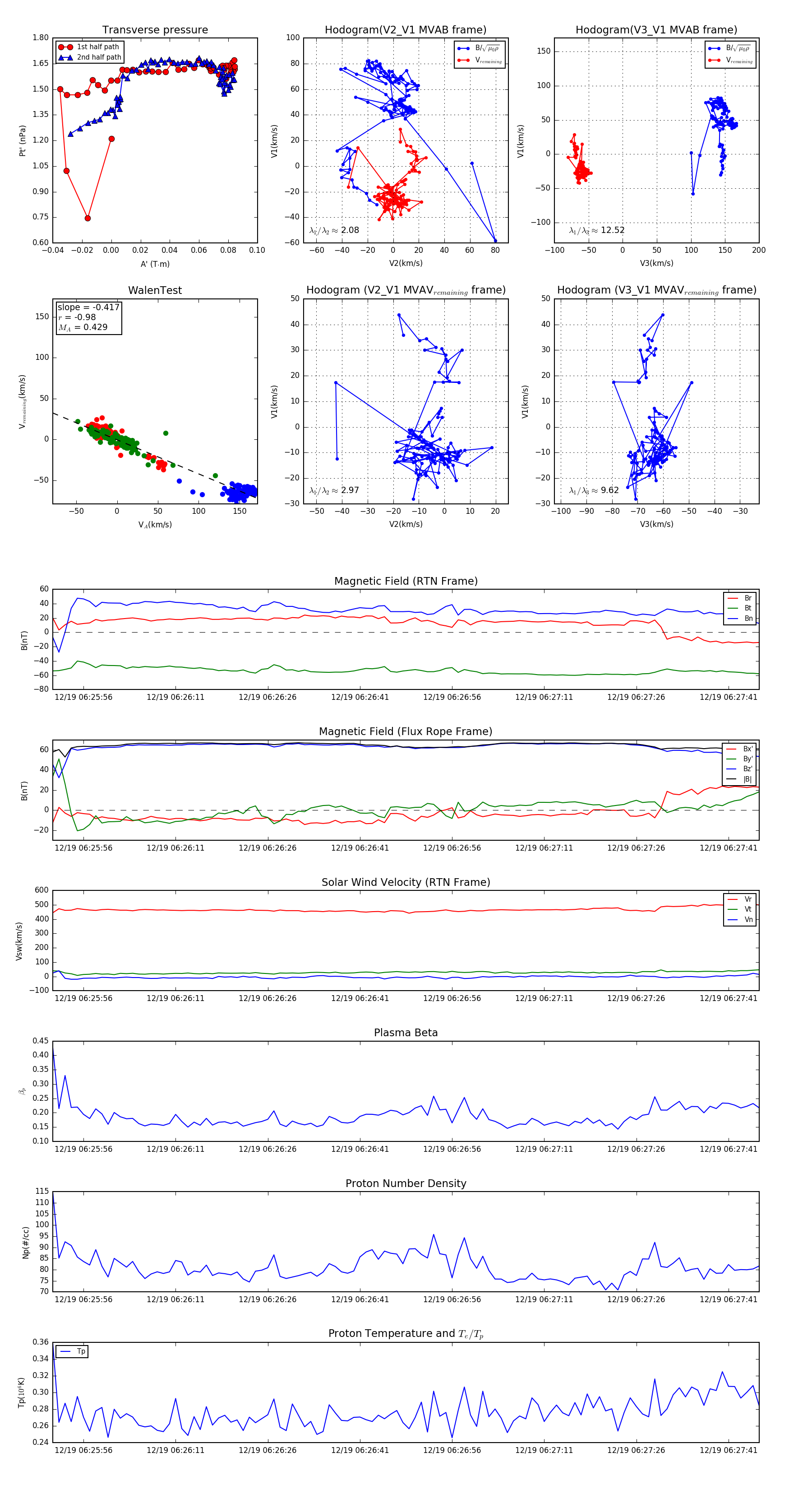
Flux Rope in 2024

Flux Rope Event 2024-12-19 06:25:51 ~ 2024-12-19 06:27:46 (116 seconds)


plot