HOME   LIST
‹–   –›

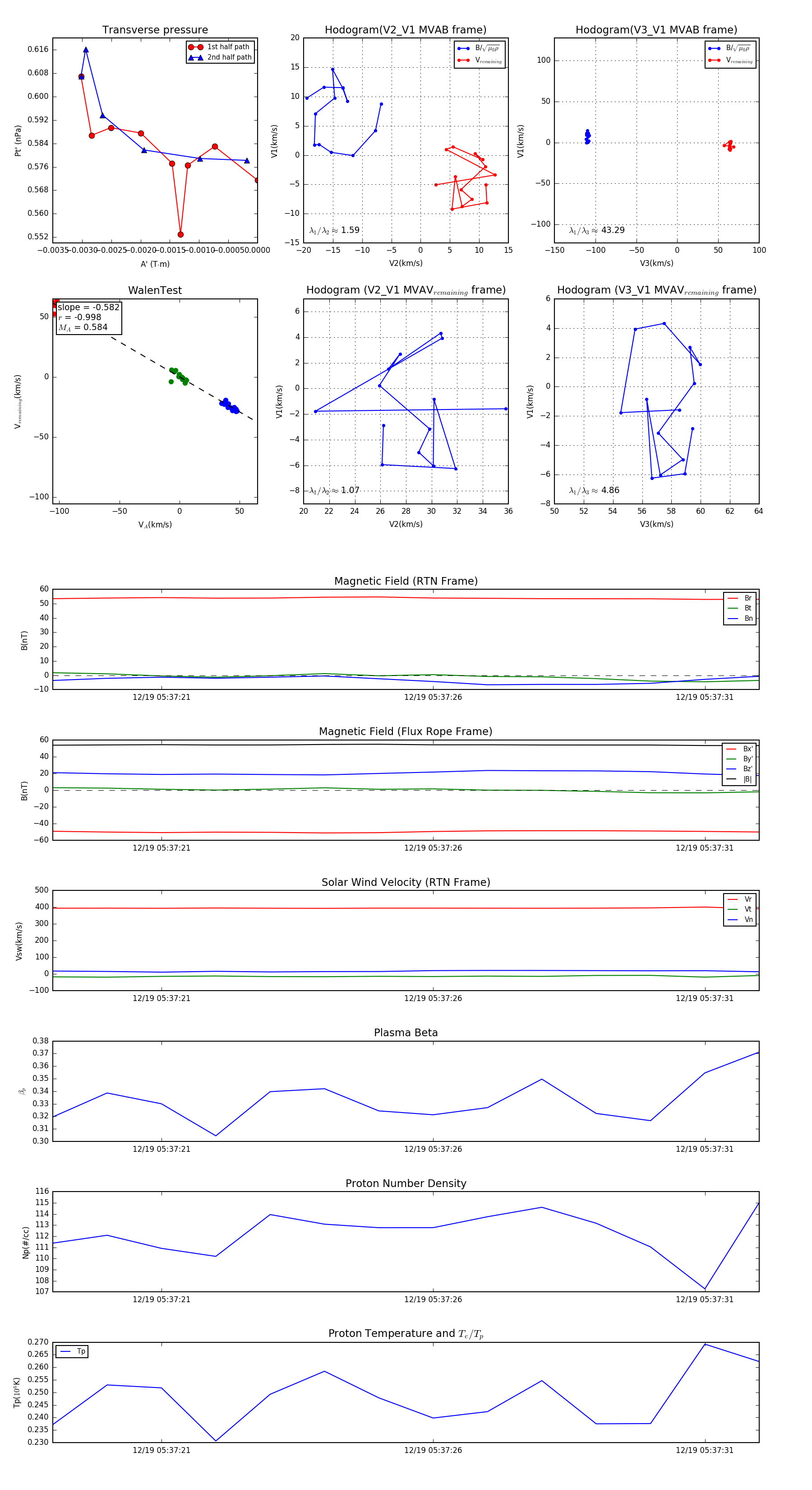
Flux Rope in 2024

Flux Rope Event 2024-12-19 05:37:19 ~ 2024-12-19 05:37:32 (14 seconds)


plot