HOME   LIST
‹–   –›

Flux Rope in 2024

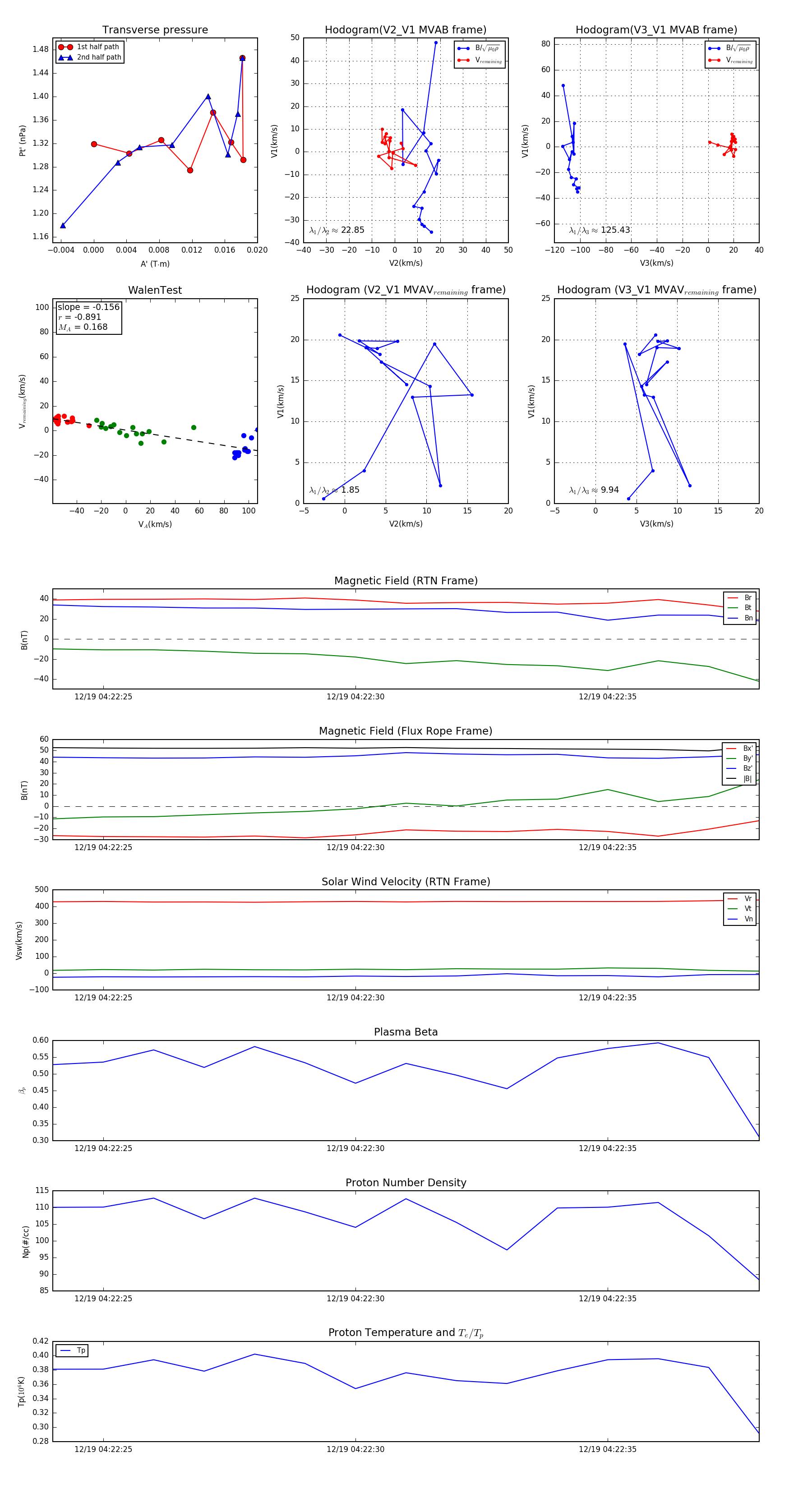
Flux Rope Event 2024-12-19 04:22:24 ~ 2024-12-19 04:22:38 (15 seconds)


plot