HOME   LIST
‹–   –›

Flux Rope in 2024

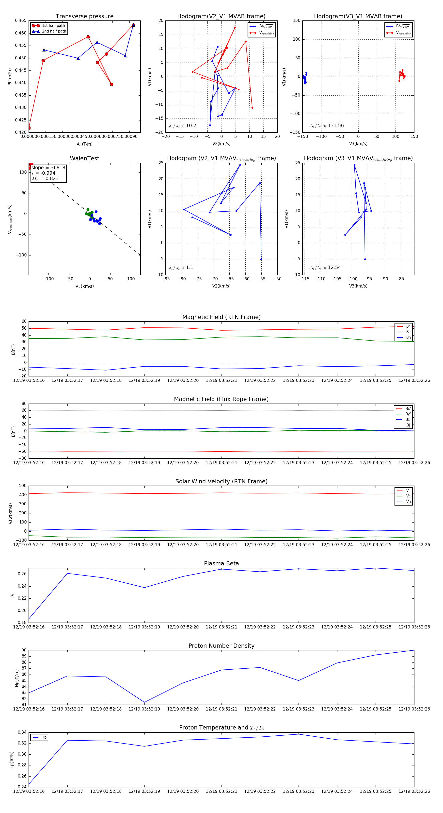
Flux Rope Event 2024-12-19 03:52:16 ~ 2024-12-19 03:52:26 (11 seconds)


plot