HOME   LIST
‹–   –›

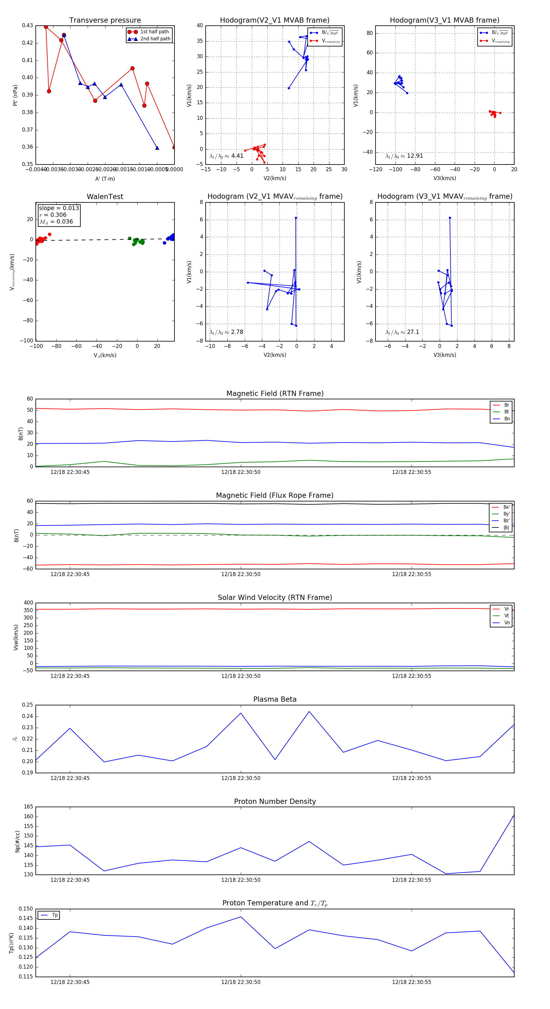
Flux Rope in 2024

Flux Rope Event 2024-12-18 22:30:44 ~ 2024-12-18 22:30:58 (15 seconds)


plot