HOME   LIST
‹–   –›

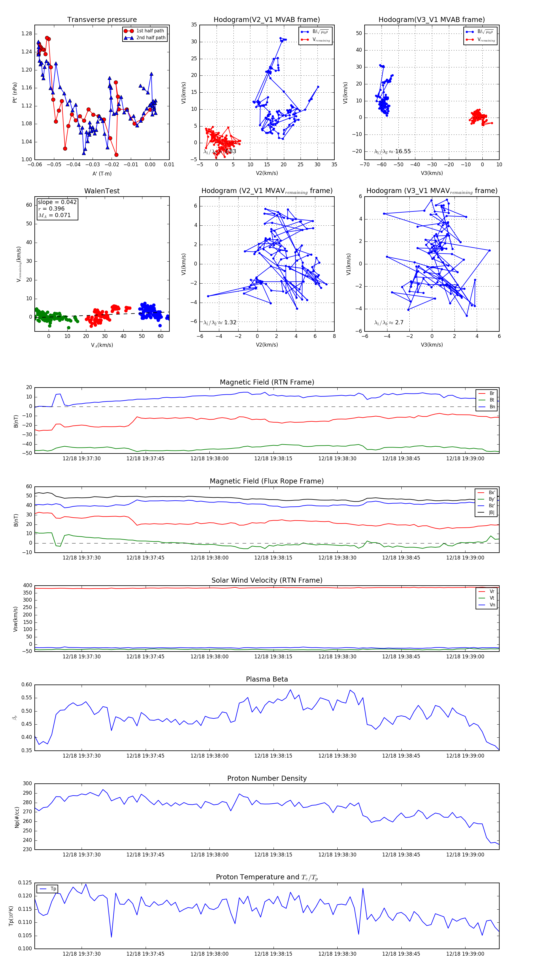
Flux Rope in 2024

Flux Rope Event 2024-12-18 19:37:19 ~ 2024-12-18 19:39:08 (110 seconds)


plot