HOME   LIST
‹–   –›

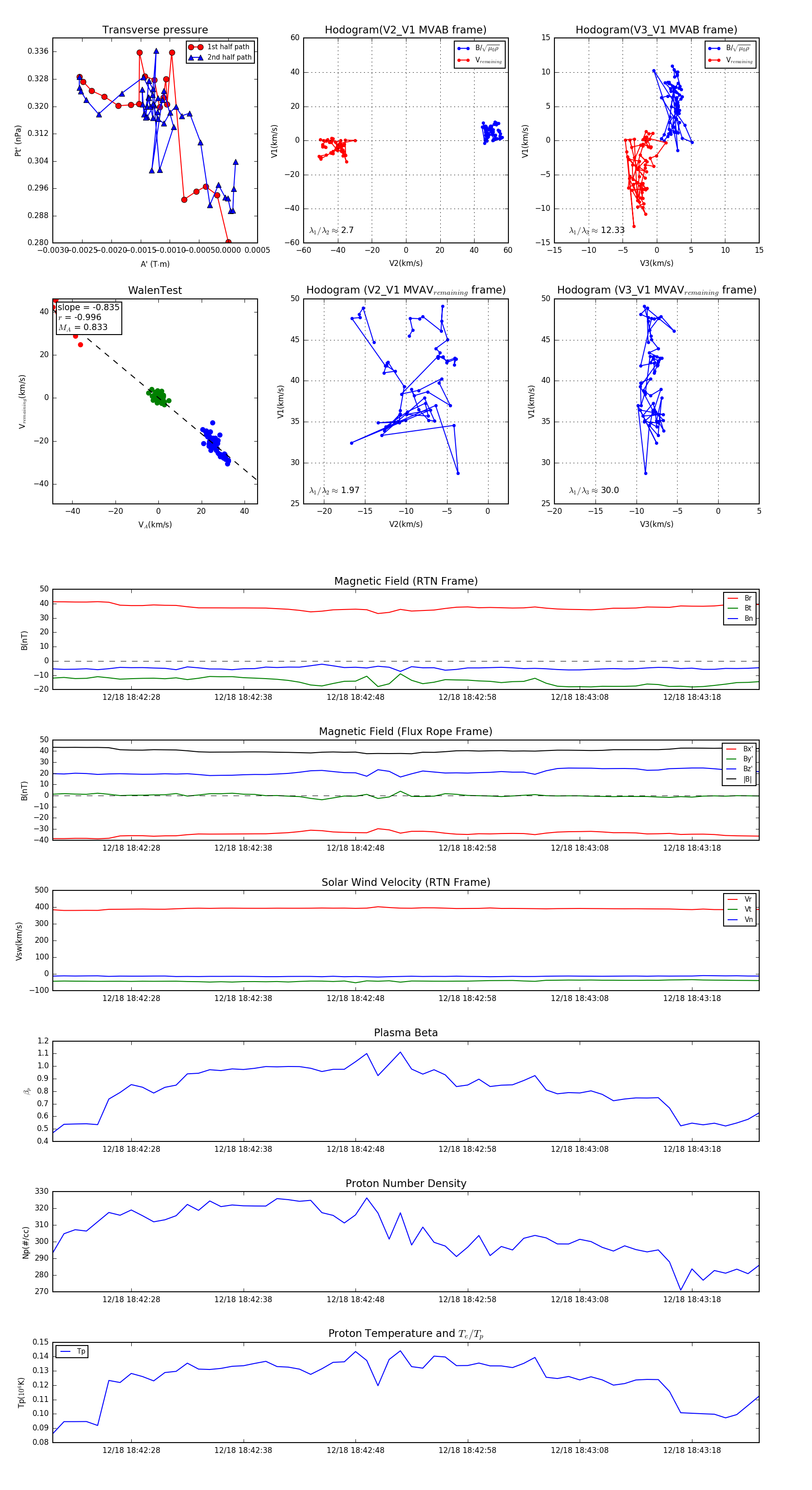
Flux Rope in 2024

Flux Rope Event 2024-12-18 18:42:21 ~ 2024-12-18 18:43:24 (64 seconds)


plot