HOME   LIST
‹–   –›

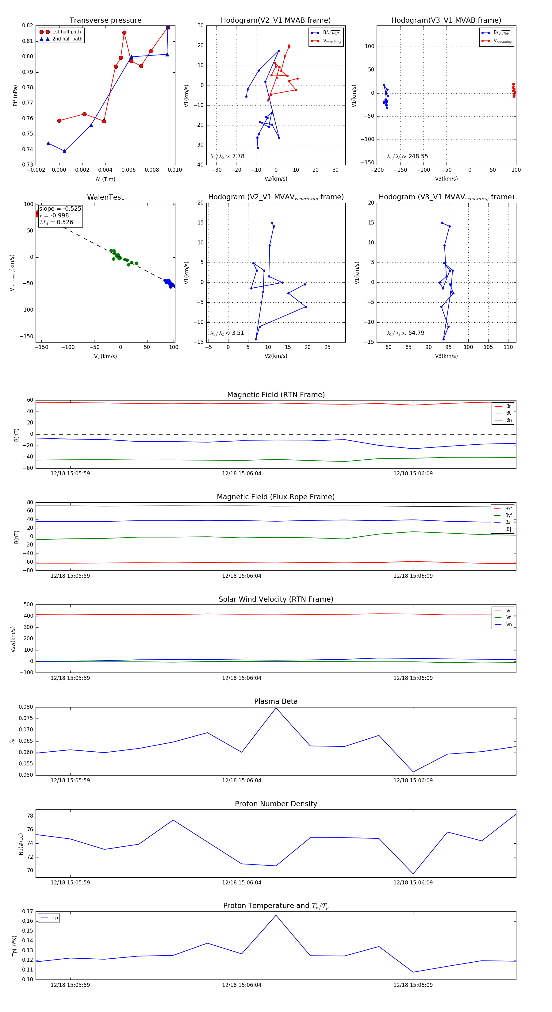
Flux Rope in 2024

Flux Rope Event 2024-12-18 15:05:58 ~ 2024-12-18 15:06:12 (15 seconds)


plot