HOME   LIST
‹–   –›

Flux Rope in 2024

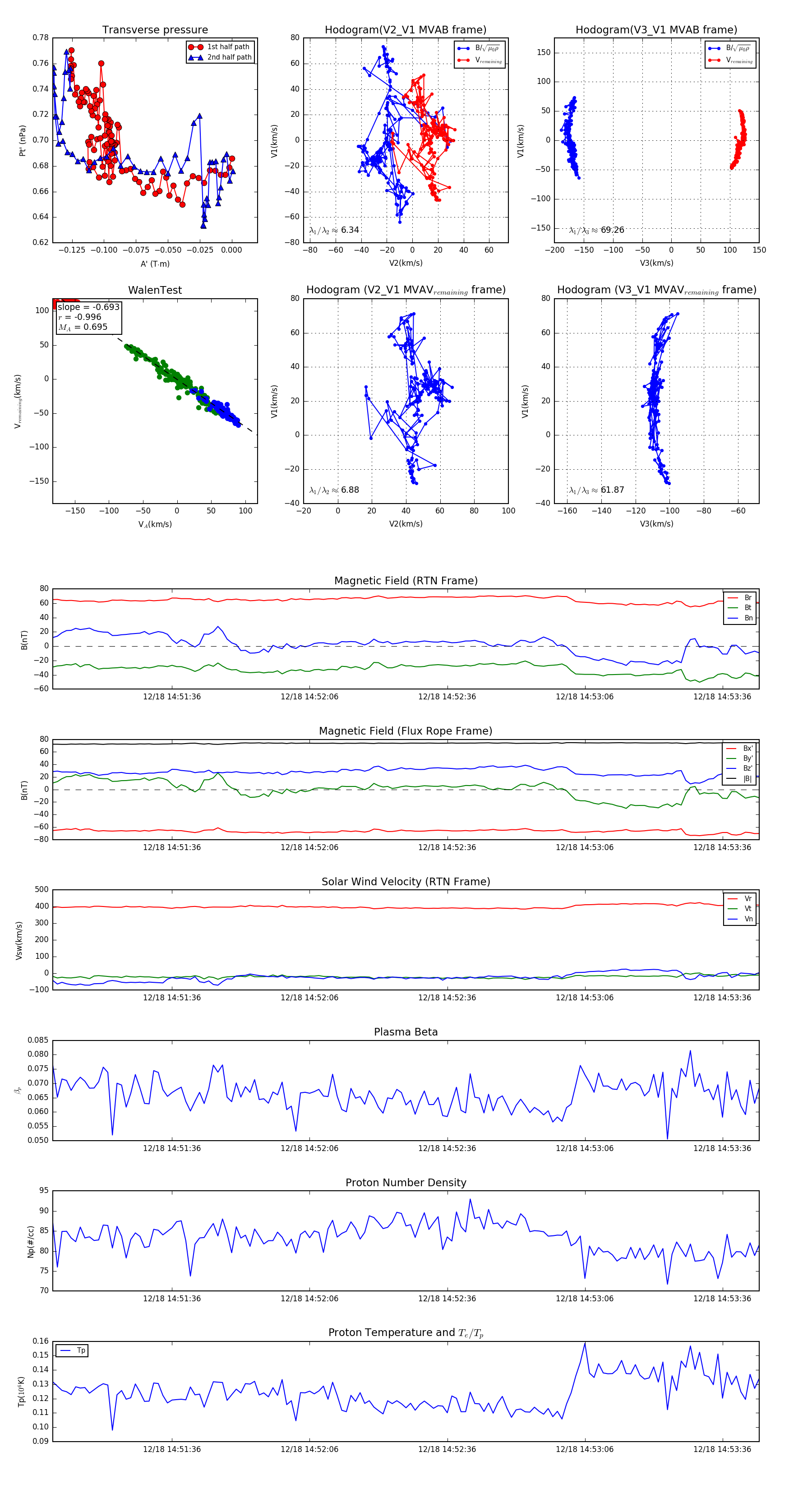
Flux Rope Event 2024-12-18 14:51:10 ~ 2024-12-18 14:53:44 (155 seconds)


plot