HOME   LIST
‹–   –›

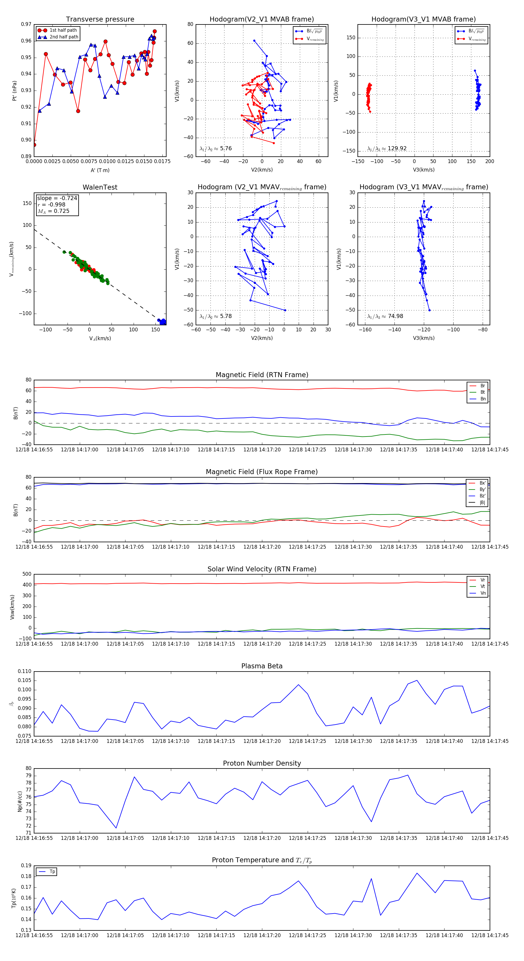
Flux Rope in 2024

Flux Rope Event 2024-12-18 14:16:55 ~ 2024-12-18 14:17:45 (51 seconds)


plot