HOME   LIST
‹–   –›

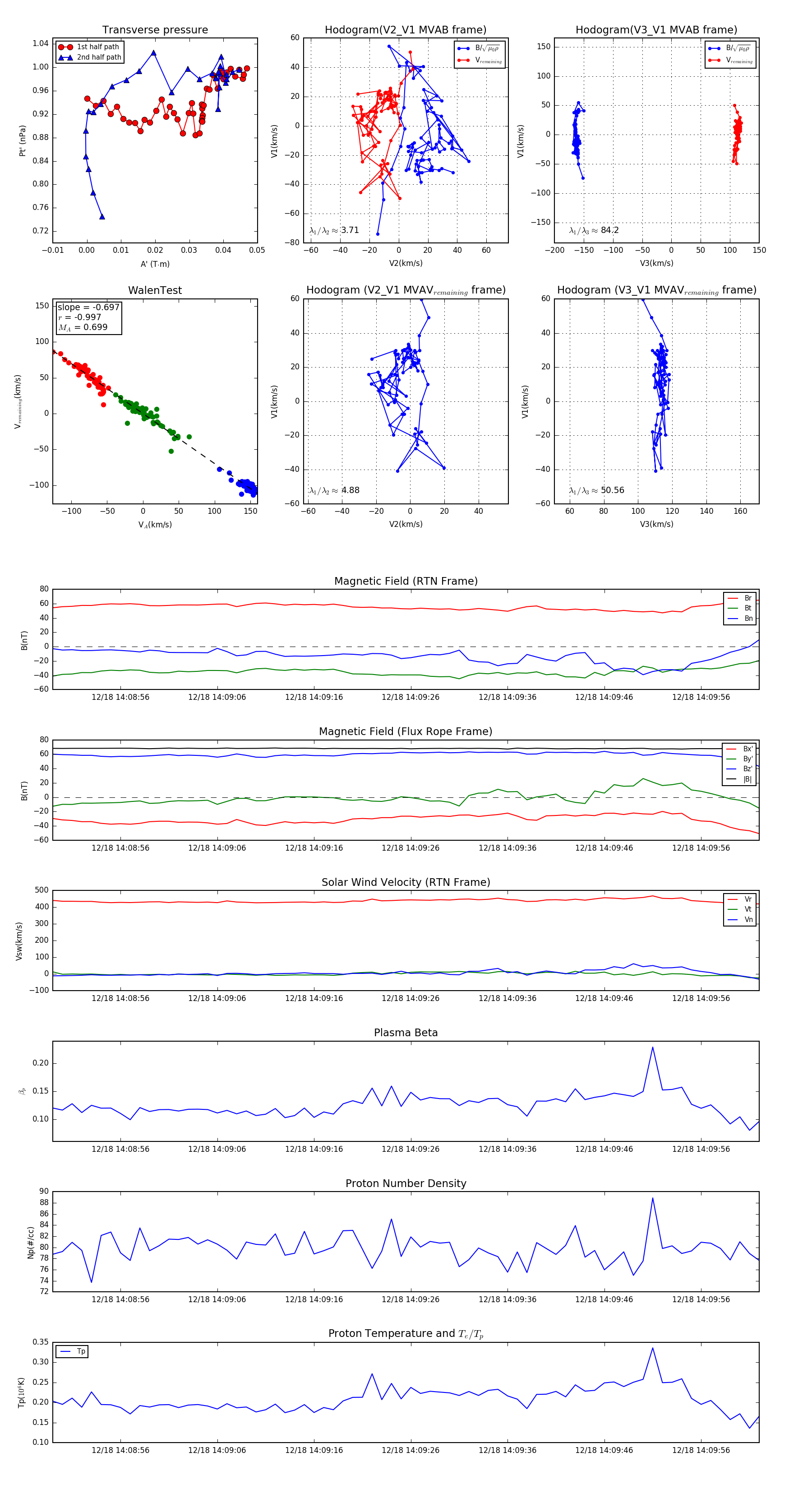
Flux Rope in 2024

Flux Rope Event 2024-12-18 14:08:49 ~ 2024-12-18 14:10:02 (74 seconds)


plot