HOME   LIST
‹–   –›

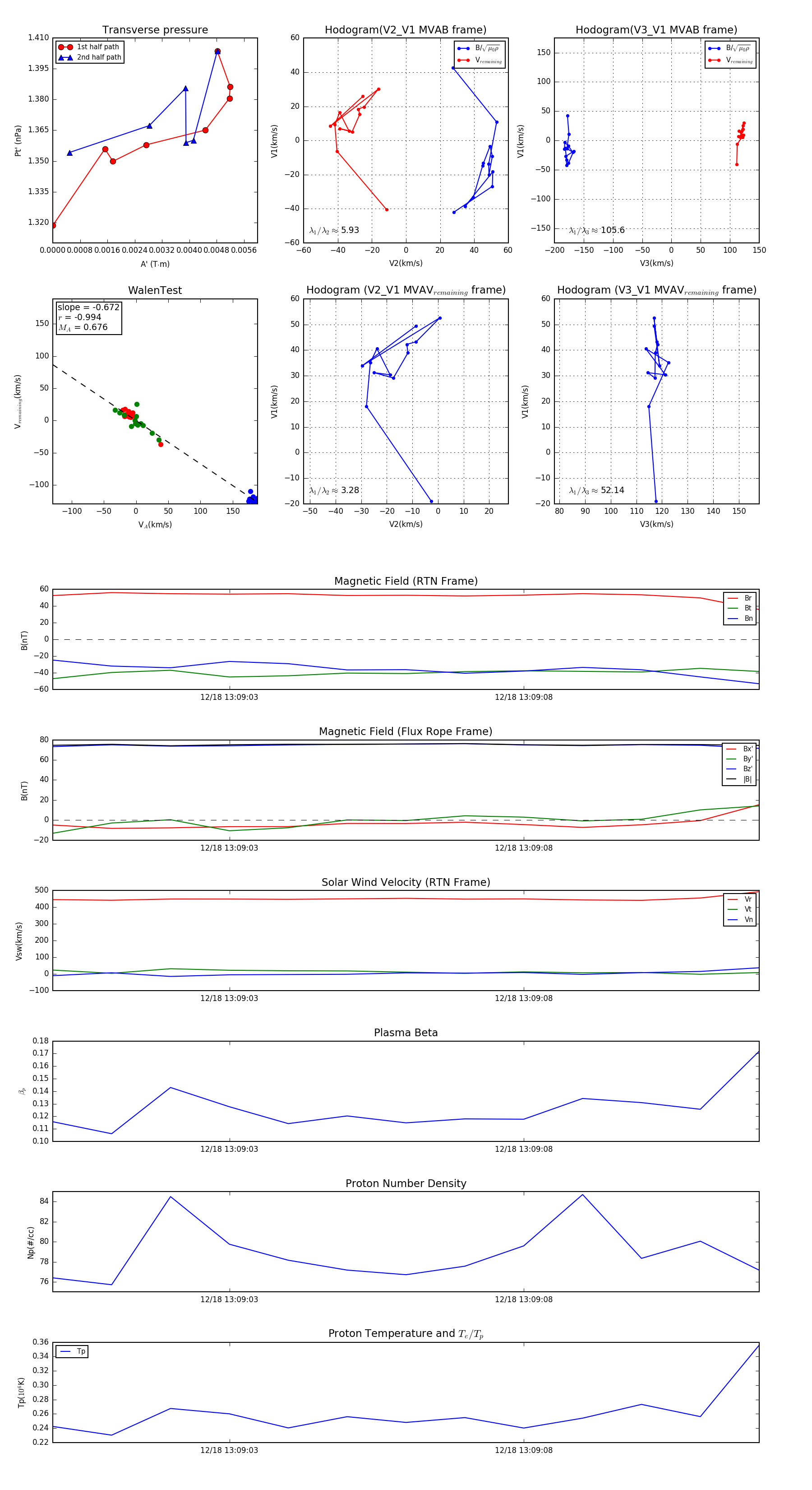
Flux Rope in 2024

Flux Rope Event 2024-12-18 13:09:00 ~ 2024-12-18 13:09:12 (13 seconds)


plot