HOME   LIST
‹–   –›

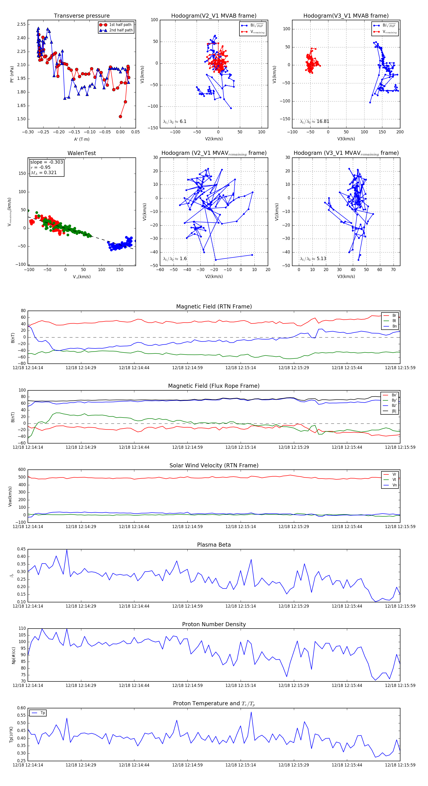
Flux Rope in 2024

Flux Rope Event 2024-12-18 12:14:14 ~ 2024-12-18 12:15:59 (106 seconds)


plot