HOME   LIST
‹–   –›

Flux Rope in 2024

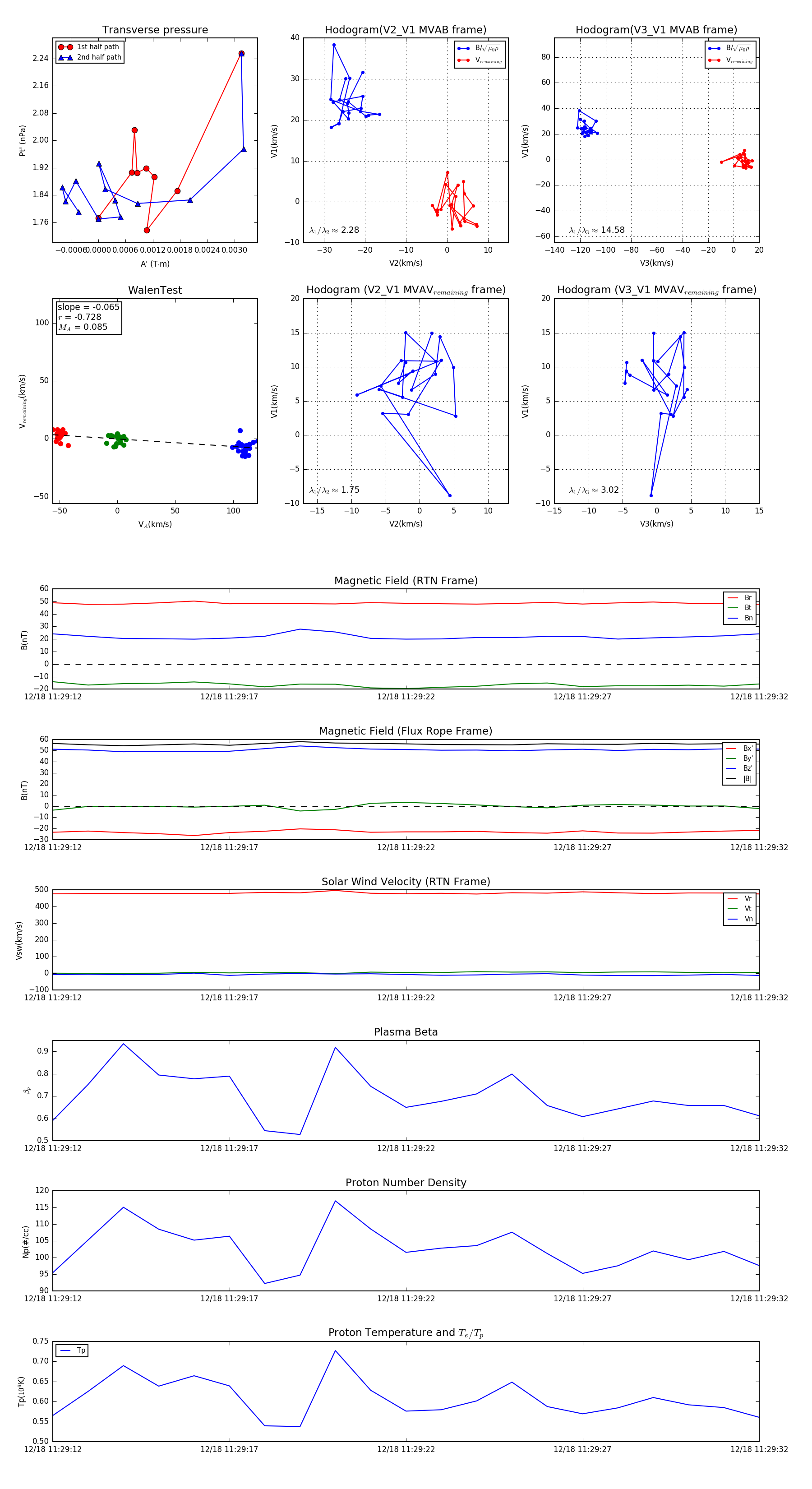
Flux Rope Event 2024-12-18 11:29:12 ~ 2024-12-18 11:29:32 (21 seconds)


plot