HOME   LIST
‹–   –›

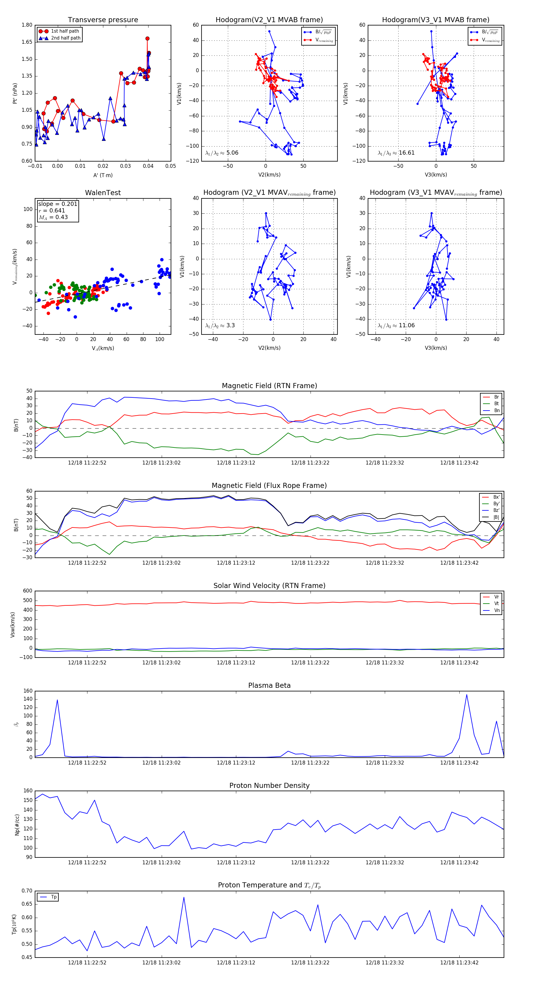
Flux Rope in 2024

Flux Rope Event 2024-12-18 11:22:45 ~ 2024-12-18 11:23:48 (64 seconds)


plot