HOME   LIST
‹–   –›

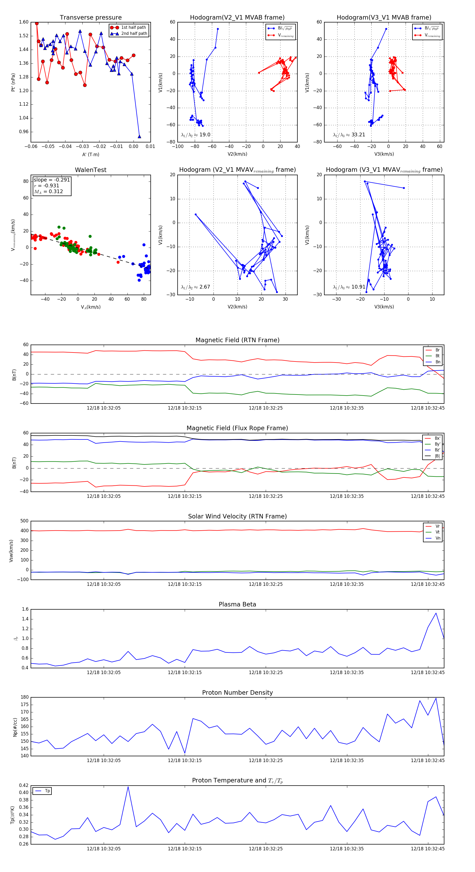
Flux Rope in 2024

Flux Rope Event 2024-12-18 10:31:56 ~ 2024-12-18 10:32:47 (52 seconds)


plot