HOME   LIST
‹–   –›

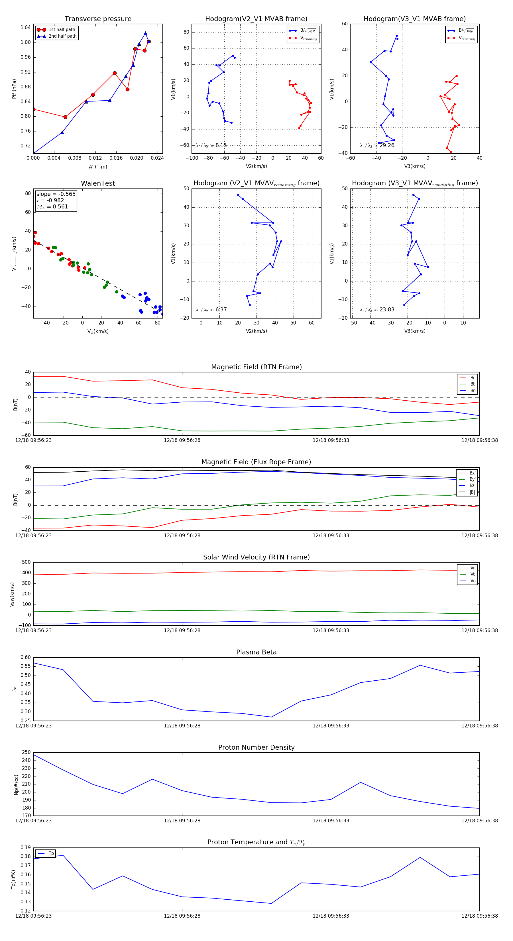
Flux Rope in 2024

Flux Rope Event 2024-12-18 09:56:23 ~ 2024-12-18 09:56:38 (16 seconds)


plot