HOME   LIST
‹–   –›

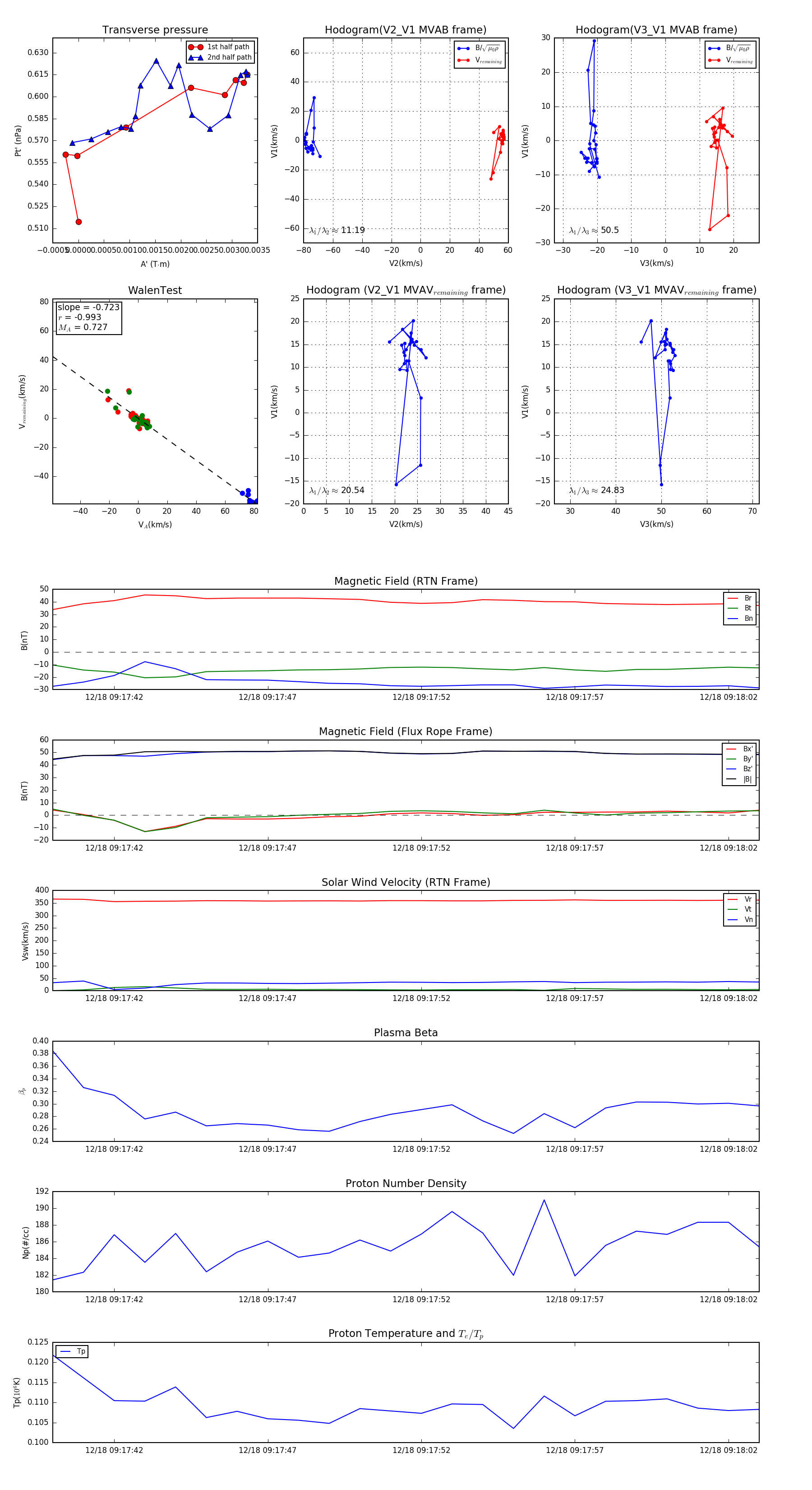
Flux Rope in 2024

Flux Rope Event 2024-12-18 09:17:40 ~ 2024-12-18 09:18:03 (24 seconds)


plot