HOME   LIST
‹–   –›

Flux Rope in 2024

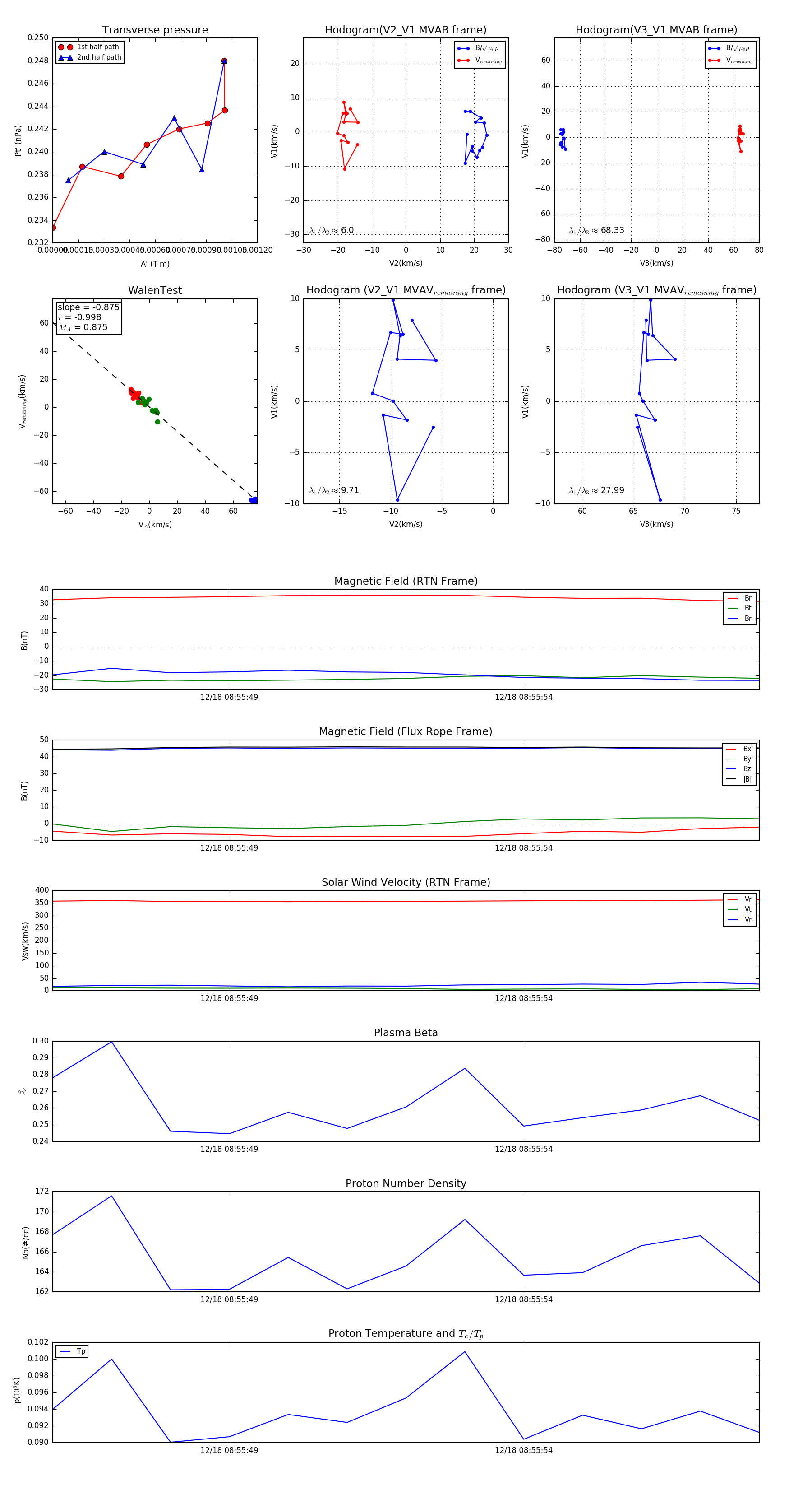
Flux Rope Event 2024-12-18 08:55:46 ~ 2024-12-18 08:55:58 (13 seconds)


plot