HOME   LIST
‹–   –›

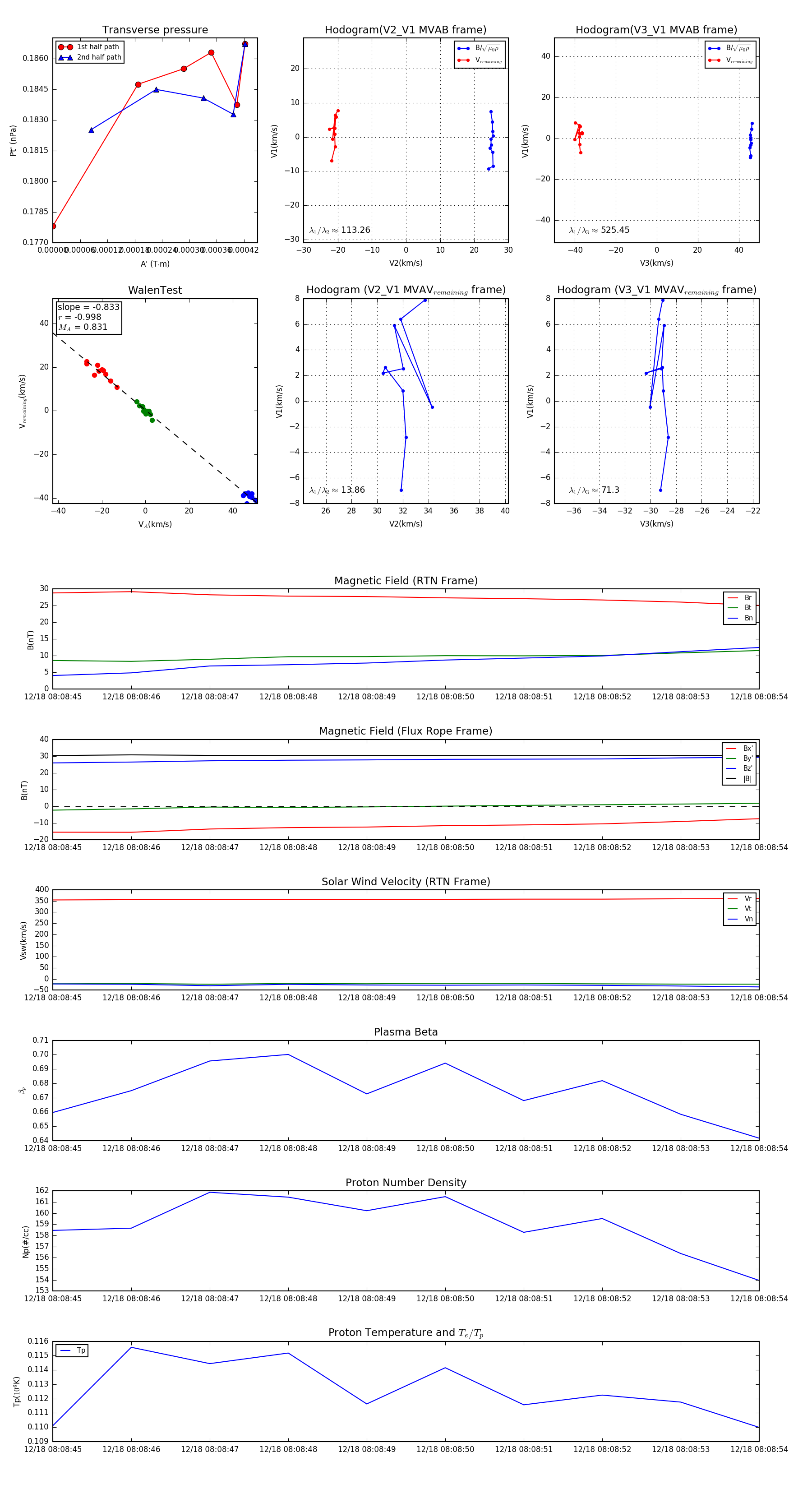
Flux Rope in 2024

Flux Rope Event 2024-12-18 08:08:45 ~ 2024-12-18 08:08:54 (10 seconds)


plot