HOME   LIST
‹–   –›

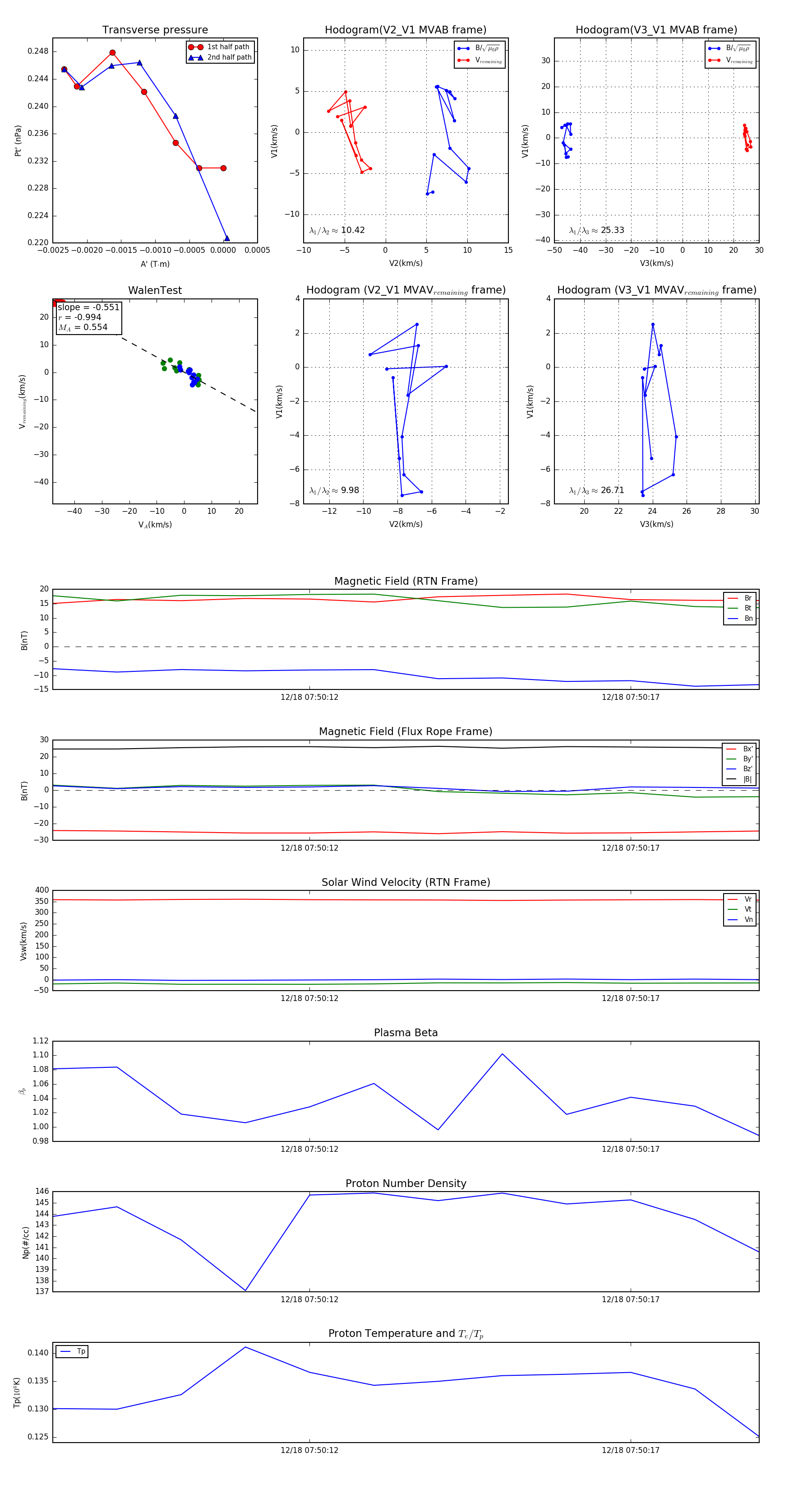
Flux Rope in 2024

Flux Rope Event 2024-12-18 07:50:08 ~ 2024-12-18 07:50:19 (12 seconds)


plot