HOME   LIST
‹–   –›

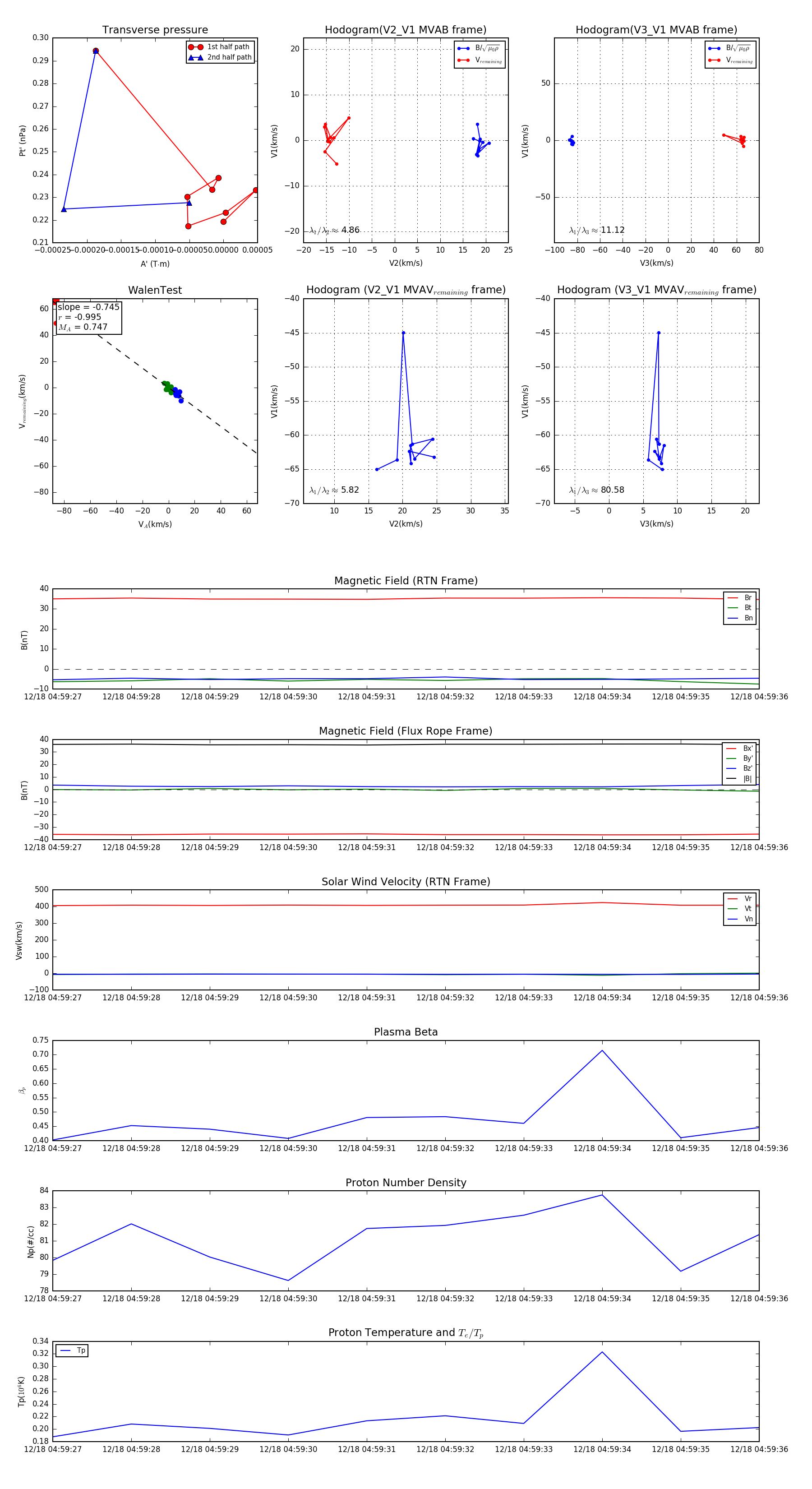
Flux Rope in 2024

Flux Rope Event 2024-12-18 04:59:27 ~ 2024-12-18 04:59:36 (10 seconds)


plot