HOME   LIST
‹–   –›

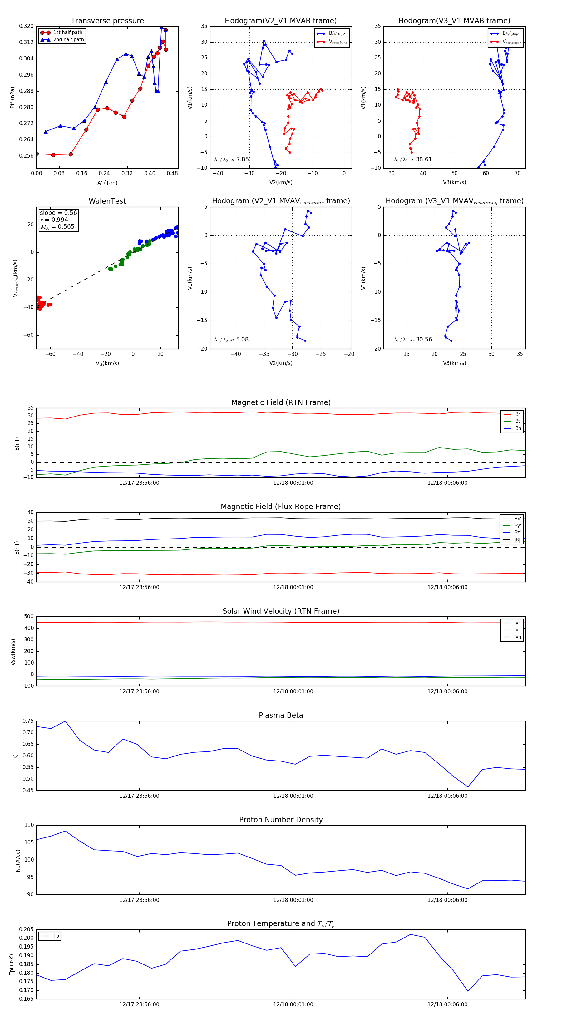
Flux Rope in 2024

Flux Rope Event 2024-12-17 23:52:40 ~ 2024-12-18 00:08:32 (953 seconds)


plot